关于“黑龙江伊春考点2022年中西医执业医师资格考试报名审核时间安排”相关内容,相信报考2022年国家中西医执业医师考试的考生都在关注,为方便大家报考,在此医学教育网小编为大家整理如下内容:
附件:
1.2022年国家医师资格考试黑龙江考区报名审核提交材料及排列顺序
2.黑龙江考区2022年医师资格考试报名资格审核材料袋目录
3.黑龙江医师资格考试试用期考核证明
4.黑龙江执业助理医师报考执业医师执业期考核证明
5.黑龙江医师资格考试报考承诺书
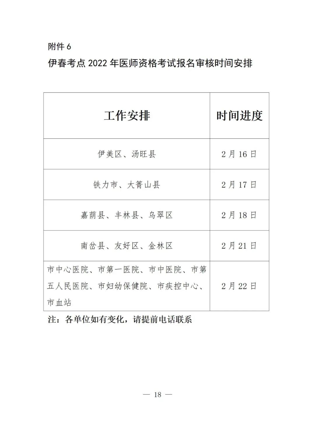
6.2022年伊春医师资格考试报名审核具体时间安排
相关推荐:
【现场审核】全国2022年执业/助理医师资格考试报名审核通知全国汇总
【新课试听】新课尝鲜!2022年中西医执业医师免费试听已更新!快来学习!
【报名资料】2022年医师资格考试报名审核需要的表格下载汇总(word)
【考试缴费】2022年全国执业/助理医师资格考试技能缴费时间/方式/标准官方通知汇总
【教材变动】2022年中西医执业医师实践技能/综合笔试考试官方教材变动汇总!
以上为“黑龙江伊春考点2022年中西医执业医师资格考试报名审核时间安排”全部内容,由医学教育网小编整理,更多信息请随时关注医学教育网!
中西医执业-高效定制班
直播+录播 含班级服务
¥4180
正保医学教育网客户端