中西医执业医师

考试动态
复习指导

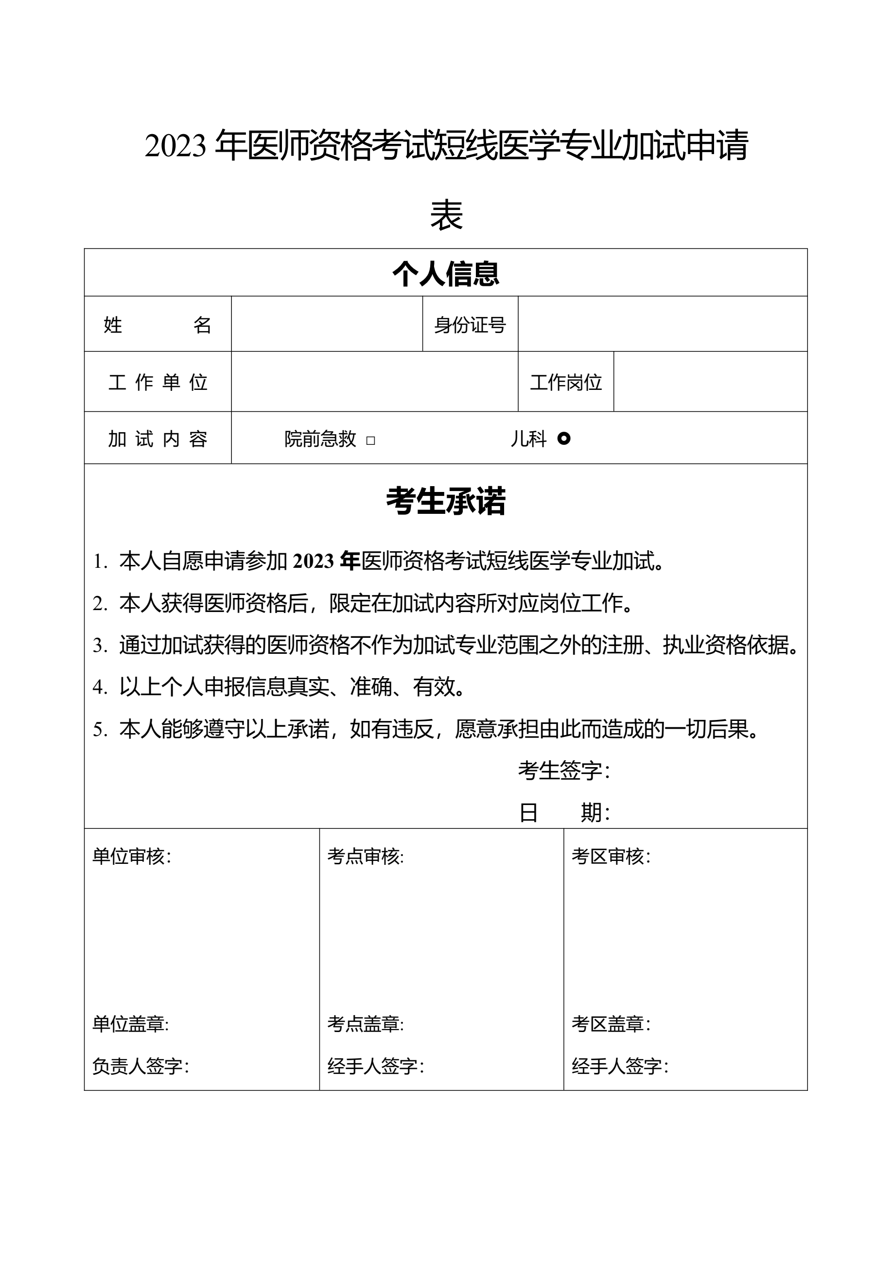
2023年医师资格考试重庆考区考生报考短线医学专业加试申请表

重庆市卫生人才交流中心关于“考生须知|| 2023年医师资格考试重庆考区考生报考须知”,医学教育网小编专门整理了2023年医师资格考试重庆考区考生报考材料明细具体如下:

【附件下载】2023年医师资格考试短线医学专业加试申请表

3


更多报名审核材料下载及填写范例:

【汇总】2023年医师资格考试报名审核材料表格下载及填写范例

全国各地区2023医师资格考试报名|现场审核通知请查看:

【汇总】全国2023年中西医执业医师资格考试报名|报名审核通知汇总

2023年医师报名季,备考正当时!好课立享8.5折,早买更划算!成功=正确的选择+努力!快来开启你的2023年备考吧!

活动时间:以医学教育网活动页面为准

2023年医师报名季,好课立享8.5折

相关阅读:

【汇总】2023年医师资格考试报名审核材料表格下载及填写范例

【报名季】2023年中西医执业考试摸底测试&直播解析来袭!你的应试水平如何?

中西医执业医考生宝藏刷题软件!2023医师资格【医考爱打卡】刷题小程序第一阶段上线!

国家医学考试网2023年医师资格考试考生报名入口已经提前开通了

【汇总】全国2023年中西医执业医师资格考试报名|报名审核通知汇总

2月17日考试!2022年中西医执业医师资格考试延考推迟地区考试时间已定!

限量免费送!2023年医师考试纸质版《通关宝典》资料!事关拿证!

以上分享的“2023年医师资格考试重庆考区考生报考短线医学专业加试申请表”内容,由医学教育网小编搜集整理,如果您觉得对您有所帮助,可以分享给朋友。想了解更多医学考试信息、复习资料、备考干货请关注医学教育网。

正保医学教育网
上医学教育网 做成功医学人
打开APP
全部评论(0打开APP查看全部 >
精品课程

中西医执业-高效定制班

直播+录播 含班级服务

4180

查看详情
热点推荐:
0
0
0
评论
取消
复制链接,粘贴给您的好友

复制链接,在微信、QQ等聊天窗口即可将此信息分享给朋友
前往医学教育网APP查看,体验更佳!
取消 前往
您有一次专属抽奖机会
可优惠~
领取
优惠
注:具体优惠金额根据商品价格进行计算
恭喜您获得张优惠券!
去选课
已存入账户 可在【我的优惠券】中查看