中西医执业医师

考试动态
复习指导

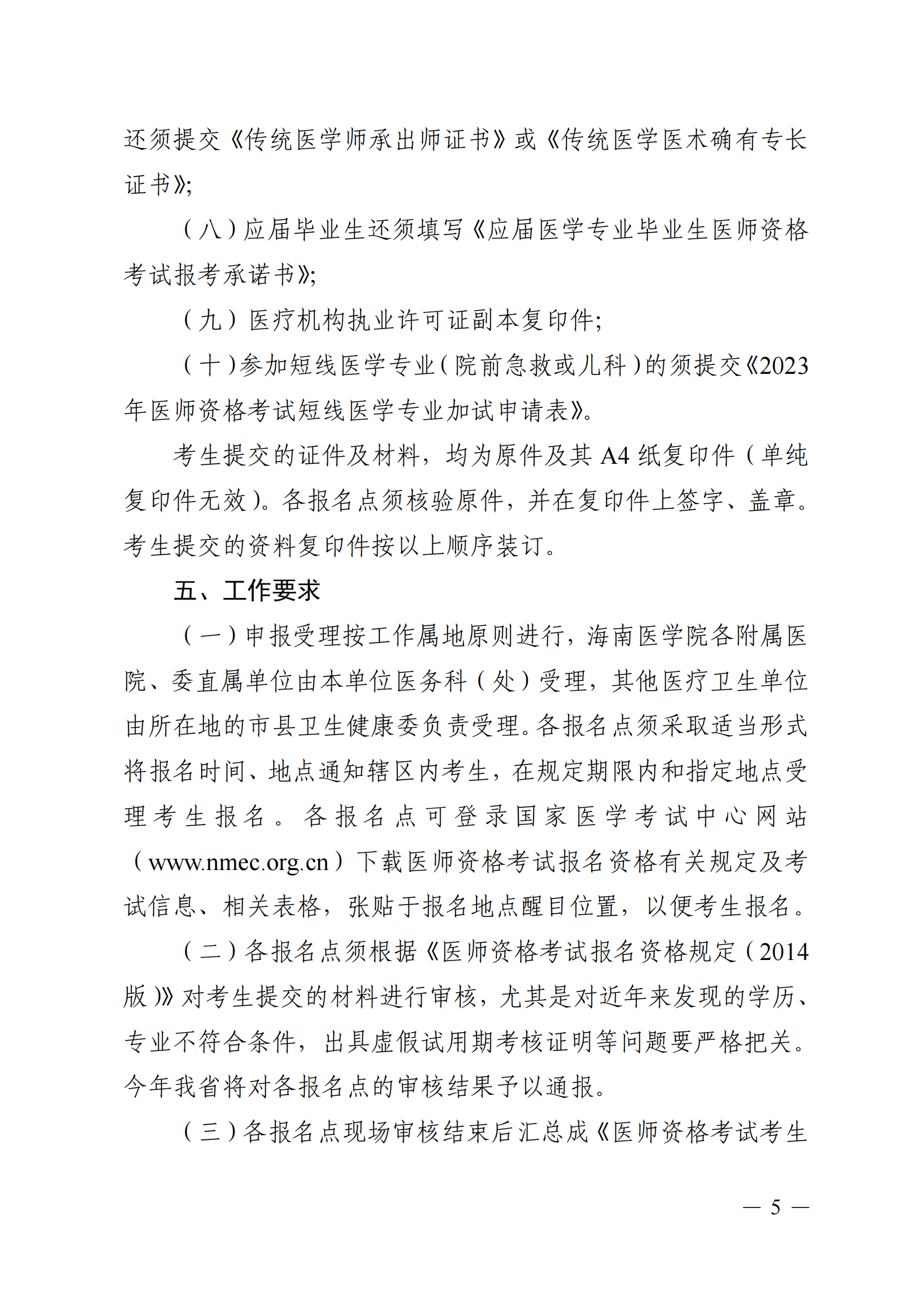
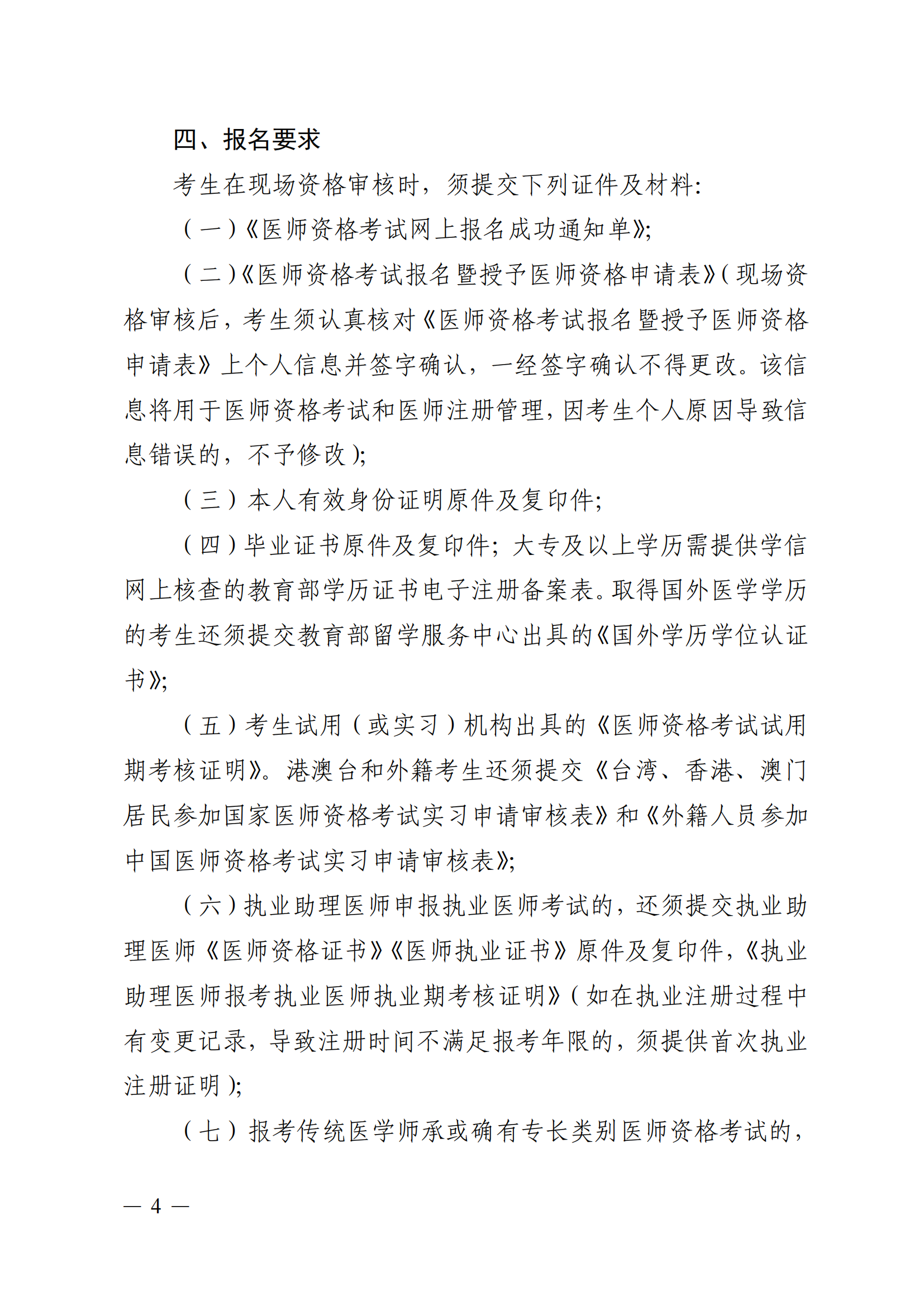
海南省卫生健康委员会关于做好2023年医师资格考试考务工作的通知

关于“海南省卫生健康委员会关于做好2023年医师资格考试考务工作的通知”已发布,为帮助参加2023年医师资格考试的考生了解,医学教育网小编专门整理了官方发布的通知内容如下,请相关考生及时查看!

P020230220382882690291_00

P020230220382882690291_01

P020230220382882690291_02

P020230220382882690291_03

P020230220382882690291_04

P020230220382882690291_05

附件:

1.2023年医师资格考试考生花名册分类表

2.2023年医师资格考试各类别报考人数统计表

3.2023年海南省医师资格考试报名点咨询电话和现场确认地址

【海南各考点通知汇总】

【汇总】海南省各地区2023年医师资格考试报名|审核公告

全国各地报名审核通知:【汇总】全国2023年中西医执业医师资格考试报名|报名审核通知汇总

以上分享的内容,由医学教育网小编搜集整理,如果您觉得对您有所帮助,可以分享给朋友。想了解更多医学考试信息、复习资料、备考干货请关注医学教育网。

【2023备考专区】   

免费直播∣2023年中西医执业医师资格实践技能考试“备考阶段”直播汇总

梳理重点!2023中西医执业考生全局把握?你需要这份“学霸计划”!

2023年全国中西医执业医师资格考试报名/技能缴费时间/方式/标准官方通知汇总

30天花式打卡!2023年中西医师执业“医考爱打卡”第2阶段开通!

“金手指”攻略-查看2023中西医执业网课学习排课表(持续更新中)

正保医学教育网
上医学教育网 做成功医学人
打开APP
全部评论(0打开APP查看全部 >
精品课程

中西医执业-高效定制班

直播+录播 含班级服务

4180

查看详情
热点推荐:
0
0
0
评论
取消
复制链接,粘贴给您的好友

复制链接,在微信、QQ等聊天窗口即可将此信息分享给朋友
前往医学教育网APP查看,体验更佳!
取消 前往
您有一次专属抽奖机会
可优惠~
领取
优惠
注:具体优惠金额根据商品价格进行计算
恭喜您获得张优惠券!
去选课
已存入账户 可在【我的优惠券】中查看