中西医执业医师

考试动态
复习指导

2021年中西医执业医师考试正式开始报名!

2021年中西医执业医师考试正式开始报名!考试报名包括网上报名现场审核两个部分。

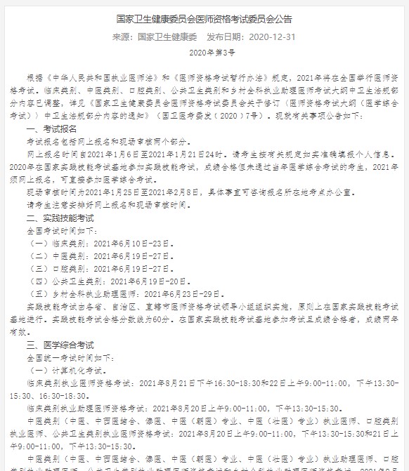
网上报名时间自2021年1月6日至2021年1月21日24时。请考生按有关规定如实准确填报个人信息。2020年在国家实践技能考试基地参加实践技能考试,成绩合格但未通过当年医学综合考试的考生,2021年须网上报名,可直接参加医学综合考试。

现场审核时间为2021年1月25日至2021年2月8日,具体事宜可咨询报名所在地考点办公室。

小手动图

 进行免费报名答疑服务

扫码入群咨询

医师资格考试报名指导群

请考生注意安排好网上报名和现场审核时间。

国家医学考试中心发布公告:

2021年医师资格考试网上报名正式开始 

网上报名时间:2021年1月6日至1月21日24时

现场确认时间为:2021年1月25日至2月8日(共11个工作日)

实践技能考试时间为:6月23日至29日

笔试综合考试时间为:8月21-22日

报名通知

相关阅读:

官宣!全国2021年执业/助理医师资格考试网上报名入口1月6日开通!

2021年执业/助理医师资格考试网上报名/现场审核指导攻略

报考指导∣2021年执业/助理医师资格考试报名答疑指导!

张钰琪独家解读:2021中西医医师新教材核心变动及应对策略

正保医学教育网
上医学教育网 做成功医学人
打开APP
全部评论(0打开APP查看全部 >
精品课程

中西医执业-高效定制班

直播+录播 含班级服务

4180

查看详情
热点推荐:
0
0
0
评论
取消
复制链接,粘贴给您的好友

复制链接,在微信、QQ等聊天窗口即可将此信息分享给朋友
前往医学教育网APP查看,体验更佳!
取消 前往
您有一次专属抽奖机会
可优惠~
领取
优惠
注:具体优惠金额根据商品价格进行计算
恭喜您获得张优惠券!
去选课
已存入账户 可在【我的优惠券】中查看