中西医执业医师

考试动态
复习指导

收藏惠州市2021年中西医执业医师报名及审核进度安排表

惠州市2021年中西医执业医师报名及审核进度安排表大家都在关注,医学教育网编辑为大家整理了惠州市2021年中西医执业医师报名及审核进度安排表如下。

惠州市

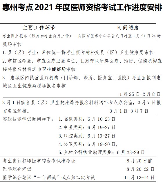
网上报名时间:2021年1月6日起至2021年1月21日24时。

现场审核时间:2021年1月25日至2021年1月29日凭《报名成功通知单》到报名点进行现场确认,并领回《医师资格考试报名暨授予医师资格申请表》;2021年2月8日前按规定提交全部纸质报名材料,完成现场审核;

现场审核地址:仲恺高新区宣教文卫办公室(人才服务大厦8楼802室);

系电话:0752-3278733.

报名流程点击进入

附件1:关于2021年医师资格考试所需材料

附件2:仲恺考点确认2021年医师资格考试备案的试用人员名单汇总表

手指动图

 进行免费报名答疑服务

扫码入群咨询

医师资格考试报名指导群

【热点推荐】

惠州市仲恺高新区关于2021年医师资格考试报名等有关工作的通知

提醒!11个考区2021年医师资格考试网上上传报名材料审核即将截止!

收藏版!2021年医师资格考试报名及现场审核10大常见问题答疑!

2021年医师资格考试考生报名期间需要的表格汇总(word)

2021年全国医师资格考试报名缴费时间/方式/标准官方通知汇总

全国2021年执业/助理医师资格考试报名现场审核通知汇总

收藏惠州市2021年中西医执业医师报名及审核进度安排表”文章医学教育网小编搜集整理,更多医考信息、备考资料、模拟试题请关注医学教育网。

正保医学教育网
上医学教育网 做成功医学人
打开APP
全部评论(0打开APP查看全部 >
精品课程

中西医执业-高效定制班

直播+录播 含班级服务

4180

查看详情
热点推荐:
0
0
0
评论
取消
复制链接,粘贴给您的好友

复制链接,在微信、QQ等聊天窗口即可将此信息分享给朋友
前往医学教育网APP查看,体验更佳!
取消 前往
您有一次专属抽奖机会
可优惠~
领取
优惠
注:具体优惠金额根据商品价格进行计算
恭喜您获得张优惠券!
去选课
已存入账户 可在【我的优惠券】中查看