中西医执业医师

考试动态
复习指导

唐山市2021年医师资格考试报名时间、缴费时间通知

唐山市2021年医师资格考试报名时间、缴费时间通知相信参加2021年医师资格考试的考生都在关注,唐山市2021年医师资格考试网上审核及报名缴费有关事项通知已经正式发布,医学教育网编辑为大家整理了具体的操作流程如下:

唐山市2021年医师资格考试报名及现场确认审核通知

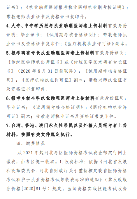
唐山市2021年医师资格考试报名及现场确认审核

唐山市2021年医师资格考试报名及现场确认审核3

唐山市2021年医师资格考试报名及现场确认审核4

唐山市2021年医师资格考试报名及现场确认审核通知5

唐山市2021年医师资格考试报名及现场确认审核通知6

唐山市2021年医师资格考试报名及现场确认审核通知7

8

唐山市2021年医师资格考试报名及现场确认审核通知9

唐山市2021年医师资格考试报名及现场确认审核通知10

编辑推荐:

解读新政!《中华人民共和国医师法(草案)》7大关键词

如何在7天攻克中西医执业医师考试四大科目120大必考考点?

中西医执业医师备考**计划“医考爱打卡”第一阶段火速支援!

2021年全国医师资格考试报名/技能缴费时间/方式/标准官方通知汇总

全国2021年执业/助理医师资格考试报名现场审核通知汇总

2021年医师资格报名季800元学费红包限量抢

以上分享的内容,由医学教育网小编搜集整理,如果您觉得对您有所帮助,可以分享给朋友。想了解更多医学考试信息、复习资料、备考干货请关注医学教育网。

正保医学教育网
上医学教育网 做成功医学人
打开APP
全部评论(0打开APP查看全部 >
精品课程

中西医执业-高效定制班

直播+录播 含班级服务

4180

查看详情
热点推荐:
0
0
0
评论
取消
复制链接,粘贴给您的好友

复制链接,在微信、QQ等聊天窗口即可将此信息分享给朋友
前往医学教育网APP查看,体验更佳!
取消 前往
您有一次专属抽奖机会
可优惠~
领取
优惠
注:具体优惠金额根据商品价格进行计算
恭喜您获得张优惠券!
去选课
已存入账户 可在【我的优惠券】中查看