中西医执业医师

考试动态
复习指导

2021年上海市中西医执业医师资格考试报名现场审核网上预约流程

2021年上海市中西医执业医师资格考试报名现场审核网上预约流程,大家都在关注,根据国家卫生健康委员会医师资格考试委员会2020年第03号公告的规定,现将上海市2021年医师资格考试工作的有关事项通告如下:

阅读原文:上海市2021年医师资格考试工作的有关事项通告事关审核/缴费!

网上预约流程:为维持审核现场人流秩序,2月24日10时起个人须登录上海卫生人才网(www.shwshr.com)预约现场审核时间。

现场审核地点:上海市黄浦区卫生学校(梦花街234号12楼,联系电话63667293),工作时间为上午8:00-11:30,下午13:00-16:30。

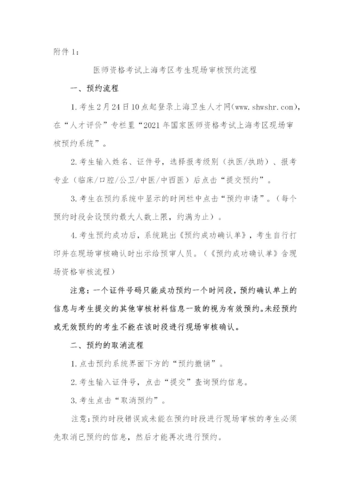
附件1

相关附件:

2021年上海市医师资格考试报名在读研究生证明模板及填写要求

上海市2021年医师报名应届医学专业毕业生医师资格考试报考承诺书

上海市2021年医师报名执业助理医师报考执业医师执业期考核证明

上海市2021年医师资格报名医师资格考试试用期考核证明

上海市2021年医师资格报名关于考生现场提交的材料及相关要求

2021年医师资格考试上海考区考生现场审核预约流程

热点关注:

2021年全国医师资格考试报名/技能缴费时间/方式/标准官方通知汇总

以上分享的内容,由医学教育网小编搜集整理,如果您觉得对您有所帮助,可以分享给朋友。想了解更多医学考试信息、复习资料、备考干货请关注医学教育网。

正保医学教育网
上医学教育网 做成功医学人
打开APP
全部评论(0打开APP查看全部 >
精品课程

中西医执业-高效定制班

直播+录播 含班级服务

4180

查看详情
热点推荐:
0
0
0
评论
取消
复制链接,粘贴给您的好友

复制链接,在微信、QQ等聊天窗口即可将此信息分享给朋友
前往医学教育网APP查看,体验更佳!
取消 前往
您有一次专属抽奖机会
可优惠~
领取
优惠
注:具体优惠金额根据商品价格进行计算
恭喜您获得张优惠券!
去选课
已存入账户 可在【我的优惠券】中查看