一年一度的剁手节又又又到了,囤货不如囤课!为了帮助大家尽快进入备考状态,2021年中西医执业医师《中药学》核心考点已经为大家准备好了,快来参加网校双十一活动,参与抽奖即可有机会获取2021年中西医执业医师备考加油包,其中包含2021年中西医执业医师考试各科目核心考点,还有更多实物大奖等你免费抽!
就是这么实在!

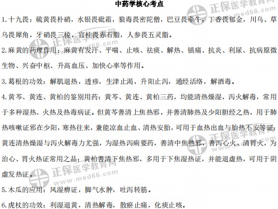
以下是部分2021年中西医执业医师《中药学》核心考点,想获取全部完整的核心考点?快去免费抽奖>>

幸运大转盘规则:
1.活动时间:11月5日00:00-11月11日23:59:59。
2.活动规则:活动期间每人可抽奖一次,中奖情况可在“我的中奖记录”中查看。
3.实物奖品说明:
(1)需填写学手机号、邮寄地址等奖品邮寄信息,以方便奖品邮寄。未填写收件人信息视为放弃奖品。
(2)奖品将于活动结束后10个工作日左右进行邮寄,详情咨询客服010-82311666 / 4006501888。
4.2021备考加油包奖品说明(医学考研为2022备考加油包):
内含2021报考指南、2021备考计划、各科目核心考点等,辅导不同会略有差异,中奖学员自行选择所需类别即可。
5.医学实用技术5折优惠券说明:
(1)使用时间:11月5日00:00-11月11日23:59:59。
(2)仅限购买中医健康管理师、中医推拿按摩师、中医灸疗师、母婴保健师网络课程。
(3)优惠券支持转赠,不与活动折扣共享,不可与其他优惠券叠加使用。
(4)医学教育网APP客户端iOS系统不支持使用优惠券,可通过电脑端或浏览器使用。
小编推荐:
【免费直播】谭潇全面讲解2021年中西医执业/助理医师备考攻略
中医、中西医结合执业(助理)医师《卫生法规》考试大纲(2020年修订版)变动说明
以上分享的内容,由医学教育网小编搜集整理,如果您觉得对您有所帮助,可以分享给朋友。想了解更多医学考试信息、复习资料、备考干货请关注医学教育网。