中西医执业医师

考试动态
复习指导

中医基础理论藏象学说考点——中西医执业医师郑芪老师整理

2021年中西医结合执业医师考试《中医基础理论》的复习内容,相信是2021年中西医结合执业医师考生们关注的问题,医学教育网郑芪老师整理“中医基础理论藏象学说考点——中西医执业医师郑芪老师整理”如下,希望可以帮助同学顺利通过考试。

【免费直播】21年中西医考试大纲公布——郑芪教你如何科学备考《中基》

直播前练兵:郑芪老师中基直播精讲试题——2021中西医执业/助理医师考试

查看汇总:郑芪老师亲传历年高频考点——中西医执业医师中医基础理论

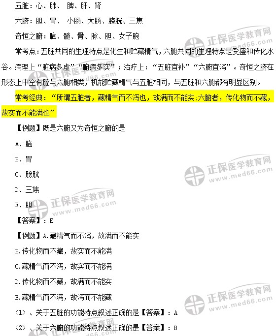
藏象,是指藏于体内的内脏及其表现于外的生理病理征象及与自然界相通应的事物和现象。藏象学说的主要特点是以五脏为中心的整体观,主要体现在以五脏为中心的人体自身的整体性及五脏与自然环境的统一性两个方面。

藏象

【医学教育网原创整理,转载请注明出处!违者必究!】

郑芪专业师资介绍

医学教育网新锐师资郑芪将带来2021年中西医医师中基科学备考攻略,本次为免费直播,所有参加2021年中西医执业/助理医师考试的考生都可以观看,干货满满,不容错过!!!

直播入口

分割线

【医学教育网原创整理,转载请注明出处!违者必究!】

近期热点:

实践技能/综合笔试考试大纲——2021年中西医结合执业医师各科目汇总

2021年中西医结合执业医师资格考试用书及考试大纲正式发布!

热点关注!2021年中西医执业医师资格考试报考条件细则解读

2021年中西医执业医师资格考试备考计划——各单元复习重点

关于发布《古代经典名方关键信息考证原则》《古代经典名方关键信息表(7首方剂)》的通知

郑芪老师传染病学的直达秘籍直播——中西医执业医师的福音

中西医执业医师实践技能考试大纲中的91个临床常见病

中医经典金匮要略/伤寒论精选考点100条——中西医执业医师

郑芪老师亲传历年高频考点——中西医执业医师中医基础理论

郑芪老师带你过传染病学核心考点——中西医执业/助理医师

以上“中医基础理论藏象学说考点——中西医执业医师郑芪老师整理”由医学教育网郑芪老师,更多辅导精华资料、备考经验、免费视频课程请查看正保医学教育网。

正保医学教育网
上医学教育网 做成功医学人
打开APP
全部评论(0打开APP查看全部 >
精品课程

中西医执业-高效定制班

直播+录播 含班级服务

4180

查看详情
热点推荐:
0
0
0
评论
取消
复制链接,粘贴给您的好友

复制链接,在微信、QQ等聊天窗口即可将此信息分享给朋友
前往医学教育网APP查看,体验更佳!
取消 前往
您有一次专属抽奖机会
可优惠~
领取
优惠
注:具体优惠金额根据商品价格进行计算
恭喜您获得张优惠券!
去选课
已存入账户 可在【我的优惠券】中查看