中西医执业医师

考试动态
复习指导

中西医执业医师“易混淆考点”五行学说的基本内容及应用

中西医执业医师“易混淆考点”五行学说的基本内容及应用如下,希望可以帮助到正在冲刺备战2021年中西医执业医师综合考试的你。该知识点由网校老师精选,涵盖历年考点。

查看汇总中西医执业医师15大科目医学综合考前一个月冲刺“易混淆考点”合集

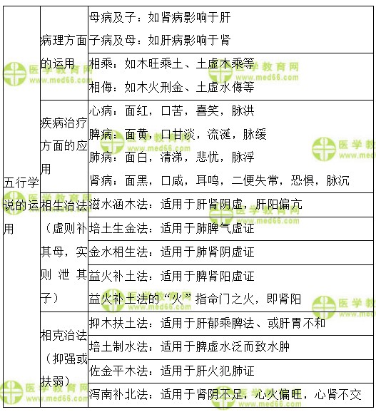
5

6

练习题:

1.下列各项,属依据五行相克规律确定的治法是

A.滋水涵木法

B.佐金平木法

C.益火补土法

D.培土生金法

E.金水相生法

【正确答案】B

【答案解析】依据五行相生规律确定的治法,常用的有滋水涵木法、益火补土法、培土生金法和金水相生法四种。依据五行相克规律确定的治法,常用的有抑木扶土法、培土制水法、佐金平木法和泻南补北法四种。

2.根据五行相克规律,下列叙述错误的是

A.金之“所不胜”为火

B.火之“所不胜”为水

C.金之“所胜”为之木

D.水之“所不胜”为木

E.木之“所胜”为之土

【正确答案】D

【答案解析】五行相克,指木、火、土、金、水之间存在 着有序的递相克制、制约的关系。相克次序是: 木克土、土克水、水克火、火克金、金克木。在 五行相克关系中,任何一行都具有“克我”和 “我克”两方面的关系。《内经》把相克关系称 为“所胜” “所不胜”关系:“克我”者为“所 不胜”,“我克”者为“所胜”。五行相克,实为五行中的某一行对其所胜行的克制和制约。

以上考点摘自2021年中西医执业医师笔试冲刺包,如果需要完整冲刺考点,可扫码参与。

2021年中西医执业医师资格《综合笔试冲刺包》拼团价0.01元!

扫码参与拼团活动!

医师笔试电子书0.01小鹅通

相关阅读:

全国中西医执业医师医学综合考前冲刺15大科目450句知识点汇总

【下载版本】2021年中西医结合执业医师15科目经典题710道

抢购!2021年中西医执业医师《综合笔试冲刺包》0.01元!

笔试冲刺直播班全新上线!2021年中西医执业医师考前磨刀!

2021年全国中西医结合执业医师实践技能合格名单/成绩查询入口汇总

以上是小编为大家整理的“中西医执业医师“易混淆考点”五行学说的基本内容及应用”的相关内容,希望以上内容对广大中西医执业医师考生有帮助!更多中西医执业医师考试相关资讯请关注医学教育网中西医执业/助理医师栏目!

正保医学教育网
上医学教育网 做成功医学人
打开APP
全部评论(0打开APP查看全部 >
精品课程

中西医执业-高效定制班

直播+录播 含班级服务

4180

查看详情
热点推荐:
0
0
0
评论
取消
复制链接,粘贴给您的好友

复制链接,在微信、QQ等聊天窗口即可将此信息分享给朋友
前往医学教育网APP查看,体验更佳!
取消 前往
您有一次专属抽奖机会
可优惠~
领取
优惠
注:具体优惠金额根据商品价格进行计算
恭喜您获得张优惠券!
去选课
已存入账户 可在【我的优惠券】中查看