中西医执业医师

考试动态
复习指导

2021年中西医执业中医诊断学“望排出物”必考易混淆知识点!

2021年中西医执业中医诊断学“望排出物”必考易混淆知识点如下,希望可以帮助到正在冲刺备战2021年中西医执业医师综合考试的你。该知识点由网校老师精选,涵盖历年考点。

查看汇总中西医执业医师15大科目医学综合考前一个月冲刺“易混淆考点”合集

1

练习题:

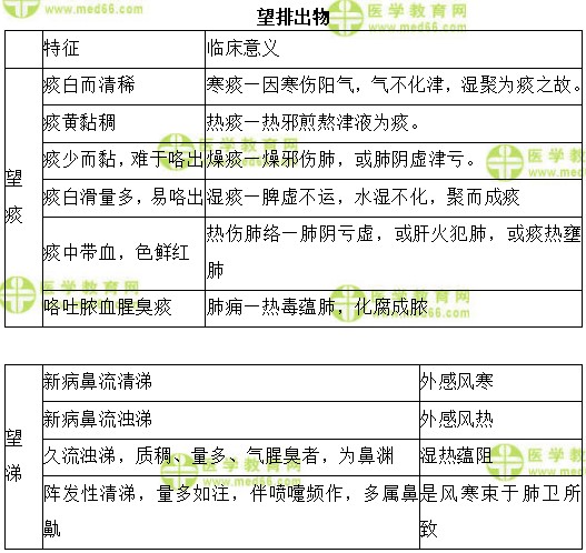
1.寒痰的特征是

A.黄而黏稠,坚而成块

B.白而清稀

C.清稀而多泡沫

D.白滑而量多,易咳

E.少而黏,难咳

【正确答案】B

【答案解析】痰白而清稀,或有灰黑点者,属寒痰。因寒伤阳气,气不化津,湿聚为痰之故。

2.痰白滑而量多,易咯出者,属

A.寒痰

B.热痰

C.燥痰

D.湿痰

E.肺痈

【正确答案】D

【答案解析】痰白滑而量多,易咯出者,属湿痰。因脾虚不运,水湿不化,聚而成痰之故。

以上考点摘自2021年中西医执业医师笔试冲刺包,如果需要完整冲刺考点,可扫码参与。

推荐:2021年中西医结合执业医师《中医诊断学》各章节考频指数已出!

2021年中西医执业医师资格《综合笔试冲刺包》拼团价0.01元!

扫码参与拼团活动!

医师笔试电子书0.01小鹅通

相关阅读:

全国中西医执业医师医学综合考前冲刺15大科目450句知识点汇总

【下载版本】2021年中西医结合执业医师15科目经典题710道

抢购!2021年中西医执业医师《综合笔试冲刺包》0.01元!

笔试冲刺直播班全新上线!2021年中西医执业医师考前磨刀!

2021年全国中西医结合执业医师实践技能合格名单/成绩查询入口汇总

以上是小编为大家整理的“2021年中西医执业中医诊断学“望排出物”必考易混淆知识点!”的相关内容,希望以上内容对广大中西医执业医师考生有帮助!更多中西医执业医师考试相关资讯请关注医学教育网中西医执业/助理医师栏目!

正保医学教育网
上医学教育网 做成功医学人
打开APP
全部评论(0打开APP查看全部 >
精品课程

中西医执业-高效定制班

直播+录播 含班级服务

4180

查看详情
热点推荐:
0
0
0
评论
取消
复制链接,粘贴给您的好友

复制链接,在微信、QQ等聊天窗口即可将此信息分享给朋友
前往医学教育网APP查看,体验更佳!
取消 前往
您有一次专属抽奖机会
可优惠~
领取
优惠
注:具体优惠金额根据商品价格进行计算
恭喜您获得张优惠券!
去选课
已存入账户 可在【我的优惠券】中查看