“急性乳腺炎中医辨证论治”高频考点易混淆?一表搞定!2021年中西医结合执业医师考试《中西医结合外科学》易混淆考点如下,希望可以帮助到正在冲刺备战2021年中西医执业医师综合考试的你。该知识点由网校老师精选,涵盖历年考点。
查看汇总:中西医执业医师15大科目医学综合考前一个月冲刺“易混淆考点”合集
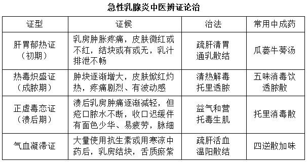
练习题:1.患者,女,27岁,乳房生疮,疮口溃后疼痛逐渐减轻,但脓水不断,收口迟缓,伴有面色少华、易疲劳、饮食欠佳、低热不退等;舌质淡,苔薄,脉细,选用的治法是A.疏肝清胃,通乳散结B.清热解毒,托里透脓C.疏肝理气,散结止痛D.活血化瘀,软坚祛痰E.益气和营,托毒生肌【正确答案】E【答案解析】该患者为急性乳腺炎正虚毒恋证证候:溃后乳房肿痛逐渐减轻,但疮口脓水不断,收口迟缓,或乳汁从疮口流出,形成乳漏;伴有面色少华、易疲劳、饮食欠佳、低热不退等;舌质淡,苔薄,脉细。治法:益气和营,托毒生肌。方药:托里消毒散加减。2.急性乳腺炎肝胃郁热证选用的方剂为A.瓜蒌牛蒡汤B.托里消毒散C.失笑散合开郁散D.瓜蒌牛蒡汤合透脓散E.桃红四物汤合失笑散【正确答案】A【答案解析】肝胃郁热证证候:乳房肿胀疼痛,皮肤微红或不红,结块或有或无,乳汁排泄不畅,患部微热触痛;可伴有畏寒发热,头痛,胸闷不舒,骨节酸痛,口渴等;舌质淡红或红,苔薄黄,脉弦或浮数。治法:疏肝清胃,通乳散结。方药:瓜蒌牛蒡汤加减。
练习题:
1.患者,女,27岁,乳房生疮,疮口溃后疼痛逐渐减轻,但脓水不断,收口迟缓,伴有面色少华、易疲劳、饮食欠佳、低热不退等;舌质淡,苔薄,脉细,选用的治法是
A.疏肝清胃,通乳散结
B.清热解毒,托里透脓
C.疏肝理气,散结止痛
D.活血化瘀,软坚祛痰
E.益气和营,托毒生肌
【正确答案】E
【答案解析】该患者为急性乳腺炎正虚毒恋证
证候:溃后乳房肿痛逐渐减轻,但疮口脓水不断,收口迟缓,或乳汁从疮口流出,形成乳漏;伴有面色少华、易疲劳、饮食欠佳、低热不退等;舌质淡,苔薄,脉细。
治法:益气和营,托毒生肌。
方药:托里消毒散加减。
2.急性乳腺炎肝胃郁热证选用的方剂为
A.瓜蒌牛蒡汤
B.托里消毒散
C.失笑散合开郁散
D.瓜蒌牛蒡汤合透脓散
E.桃红四物汤合失笑散
【正确答案】A
【答案解析】肝胃郁热证
证候:乳房肿胀疼痛,皮肤微红或不红,结块或有或无,乳汁排泄不畅,患部微热触痛;可伴有畏寒发热,头痛,胸闷不舒,骨节酸痛,口渴等;舌质淡红或红,苔薄黄,脉弦或浮数。
治法:疏肝清胃,通乳散结。
方药:瓜蒌牛蒡汤加减。
说明:以上考点摘自2021年中西医执业医师笔试冲刺包,如果需要完整冲刺考点,可扫码参与。
2021年中西医执业医师资格《综合笔试冲刺包》拼团价0.01元!扫码参与拼团活动!
2021年中西医执业医师资格《综合笔试冲刺包》拼团价0.01元!
扫码参与拼团活动!
相关阅读:
全国中西医执业医师医学综合考前冲刺15大科目450句知识点汇总
【下载版本】2021年中西医结合执业医师15科目经典题710道
抢购!2021年中西医执业医师《综合笔试冲刺包》0.01元!
笔试冲刺直播班全新上线!2021年中西医执业医师考前磨刀!
2021年全国中西医结合执业医师实践技能合格名单/成绩查询入口汇总
以上是小编为大家整理的““急性乳腺炎中医辨证论治”高频考点易混淆?一表搞定!”的相关内容,希望以上内容对广大中西医执业医师考生有帮助!更多中西医执业医师考试相关资讯请关注医学教育网中西医执业/助理医师栏目!
中西医执业-高效定制班
直播+录播 含班级服务
¥4180
正保医学教育网客户端