一表鉴别诊断麻疹、幼儿急疹、风疹、猩红热(中西医儿科学),2021年中西医结合执业医师考试《中西医结合儿科学》易混淆考点如下,希望可以帮助到正在冲刺备战2021年中西医执业医师综合考试的你。该知识点由网校老师精选,涵盖历年考点。
查看汇总:中西医执业医师15大科目医学综合考前一个月冲刺“易混淆考点”合集
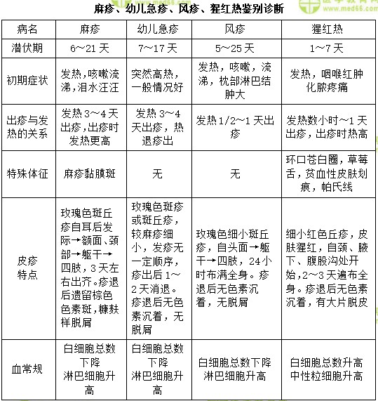
练习题:1.患儿,10岁。发热,出皮疹2天,伴咽痛。查体:面颊潮红,咽部充血明显,草莓舌,口唇周围苍白,皮疹呈针尖大小,由上而下遍及全身,疹间一片红晕,压之褪色,即刻又复原,皮肤皱褶处皮疹密集。应首先考虑的是A.麻疹B.风疹C.幼儿急疹D.猩红热E.水痘【正确答案】D【答案解析】面颊潮红,咽部充血明显,草莓舌,口唇周围苍白,皮肤皱褶处皮疹密集,疹间一片红晕,这些均为猩红热典型症状。2.对麻疹早期诊断最有价值的特征性依据是A.高热起伏B.麻疹黏膜斑C.咳嗽频繁D.玫瑰色斑丘疹E.目泪汪汪,畏光红赤【正确答案】B【答案解析】发热后2~3天,于口腔两颊黏膜近臼齿处出现直径约0.5~1mm的灰白色斑点,周围有红晕,称为“麻疹黏膜斑”,是早期诊断麻疹的重要依据。
练习题:
1.患儿,10岁。发热,出皮疹2天,伴咽痛。查体:面颊潮红,咽部充血明显,草莓舌,口唇周围苍白,皮疹呈针尖大小,由上而下遍及全身,疹间一片红晕,压之褪色,即刻又复原,皮肤皱褶处皮疹密集。应首先考虑的是
A.麻疹
B.风疹
C.幼儿急疹
D.猩红热
E.水痘
【正确答案】D
【答案解析】面颊潮红,咽部充血明显,草莓舌,口唇周围苍白,皮肤皱褶处皮疹密集,疹间一片红晕,这些均为猩红热典型症状。
2.对麻疹早期诊断最有价值的特征性依据是
A.高热起伏
B.麻疹黏膜斑
C.咳嗽频繁
D.玫瑰色斑丘疹
E.目泪汪汪,畏光红赤
【正确答案】B
【答案解析】发热后2~3天,于口腔两颊黏膜近臼齿处出现直径约0.5~1mm的灰白色斑点,周围有红晕,称为“麻疹黏膜斑”,是早期诊断麻疹的重要依据。
说明:以上考点摘自2021年中西医执业医师笔试冲刺包,如果需要完整冲刺考点,可扫码参与。
2021年中西医执业医师资格《综合笔试冲刺包》拼团价0.01元!扫码参与拼团活动!
2021年中西医执业医师资格《综合笔试冲刺包》拼团价0.01元!
扫码参与拼团活动!
相关阅读:
福利!2021年中西医执业综合试题分布规律竟然是这样的?
免费直播∣中西医人气讲师带你做考前冲刺!盼与你邂逅!
收藏临考实战模试题700+!中西医执业医师15大科目综合测练!
抢购!2021年中西医执业医师《综合笔试冲刺包》0.01元!
以上是小编为大家整理的“一表鉴别诊断麻疹、幼儿急疹、风疹、猩红热(中西医儿科学)!”的相关内容,希望以上内容对广大中西医执业医师考生有帮助!更多中西医执业医师考试相关资讯请关注医学教育网中西医执业/助理医师栏目!
中西医执业-高效定制班
直播+录播 含班级服务
¥4180
正保医学教育网客户端