中西医执业医师

考试动态
复习指导

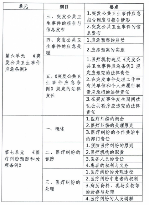
国家医学考试中心发布2020修订版中西医执业医师卫生法规部分

国家医学考试中心发布2020修订版中西医执业医师卫生法规部分,医学教育网编辑为大家整理了修订后的大纲全文如下:

中医医师大纲

中西医考纲

中医卫生法规考纲

卫生法规考试大纲

中西医执业医师考纲

中医助理医师考纲

中医考纲

中医考试大纲

卫生健康促进

官方原文:国家卫健委关于修订《医师资格考试大纲(医学综合考试)》中卫生法规部分内容的通知

以上关于“国家医学考试中心发布2020修订版中西医执业医师卫生法规部分”的文章由医学教育网编辑整理搜集,希望可以帮助到大家,更多的通知随时关注医学教育网!

正保医学教育网
上医学教育网 做成功医学人
打开APP
全部评论(0打开APP查看全部 >
精品课程

中西医执业-高效定制班

直播+录播 含班级服务

4180

查看详情
热点推荐:
0
0
0
评论
取消
复制链接,粘贴给您的好友

复制链接,在微信、QQ等聊天窗口即可将此信息分享给朋友
前往医学教育网APP查看,体验更佳!
取消 前往
您有一次专属抽奖机会
可优惠~
领取
优惠
注:具体优惠金额根据商品价格进行计算
恭喜您获得张优惠券!
去选课
已存入账户 可在【我的优惠券】中查看