中西医执业医师

考试动态
复习指导

2020中西医执业医师湖北考生健康声明及安全考试承诺书下载

2020中西医执业医师湖北考生健康声明及安全考试承诺书下载,很多考生都在关注,医学教育网编辑为您整理2020中西医执业医师湖北考生健康声明及安全考试承诺书下载相关内容如下:

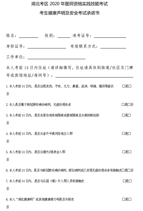
温馨提示,大家可以保存图片打印出来填写。

点击下载:

湖北考区2020年医师资格实践技能考试考生健康声明及安全考试承诺书

湖北

相关阅读:

2020年全国医师资格考试实践技能准考证打印时间汇总

全国2020年医师资格实践技能考试考前注意事项及温馨提示汇总

近期热点:

2020中西医医师技能考试各站考试纪律/应试技巧/考试内容汇总

技能模考系统全新上线!2020年中西医执业医师考前冲刺利器!

2020年中西医执业医师资格实践技能考试成绩查询时间/入口

2020年中西医结合执业医师实践技能第三站新大纲复习攻略/样题

7.13江行桐2020中西医执业/助理医师技能考后复盘免费直播

以上分享的“2020中西医执业医师湖北考生健康声明及安全考试承诺书下载”内容,由医学教育网小编搜集整理,如果您觉得对您有所帮助,可以分享给朋友。想了解更多医学考试信息、复习资料、备考干货请关注医学教育网。

正保医学教育网
上医学教育网 做成功医学人
打开APP
全部评论(0打开APP查看全部 >
精品课程

中西医执业-高效定制班

直播+录播 含班级服务

4180

查看详情
热点推荐:
0
0
0
评论
取消
复制链接,粘贴给您的好友

复制链接,在微信、QQ等聊天窗口即可将此信息分享给朋友
前往医学教育网APP查看,体验更佳!
取消 前往
您有一次专属抽奖机会
可优惠~
领取
优惠
注:具体优惠金额根据商品价格进行计算
恭喜您获得张优惠券!
去选课
已存入账户 可在【我的优惠券】中查看