北京市房山区第一医院中西医执业医师技能考生核酸证明查询方式有哪些?北京卫生人才网发布,提醒2020年中西医结合执业医师实践技能考生于7月19日至24日期间,根据检测机构安排,持有效身份证明及2020医师资格考试实践技能考试准考证,到检测机构免费进行新冠肺炎病毒核酸检测。没有核酸检测证明不得参加考试。
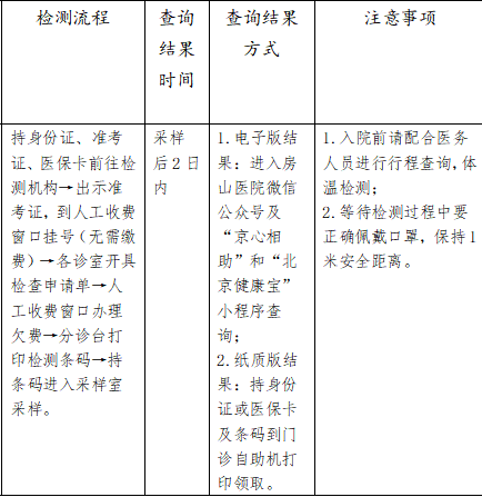
查询结果方式:
1.电子版结果:进入房山医院微信公众号及“京心相助”和“北京健康宝”小程序查询;
2.纸质版结果:持身份证或医保卡及条码到门诊自助机打印领取。


下面是官网通知:

相关阅读:
北京中西医结合执业医师技能考试2020年核酸检测机构名单
以上分享的内容,由医学教育网小编搜集整理,如果您觉得对您有所帮助,可以分享给朋友。想了解更多医学考试信息、复习资料、备考干货请关注医学教育网。