中西医执业医师

考试动态
复习指导

陕西省汉中市2021年中西执业医师资格综合考试考生承诺书模板

关于“陕西省汉中市2021年中西执业医师资格综合考试考生承诺书模板”相关内容,相信参加2021年中西医执业医师考试的考生都在关注,为方便大家了解,在此医学教育网小编为大家整理如下内容:

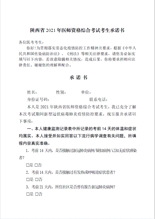
各位医考考生:

 2021年医师资格考试医学综合考试将于11月13日至14日进行。为确保广大考生顺利参加考试,现将疫情防控相关要求告知如下:

考试所需的证件和资料

(一)身份证

(二)准考证

(三)《近14天健康监测记录表》

(四)《2021年医师资格考试医学综合考试考生承诺书》

(五)48小时内的核酸阴性纸质证明

(六)“健康码”为绿色,“通信行程卡”无异常。

陕西考区汉中考点2021年医师资格考试医学综合考试疫情防控考生告知书 1

陕西考区汉中考点2021年医师资格考试医学综合考试疫情防控考生告知书 2

相关推荐:

【优惠购课】领大额学费红包,搭配85折优惠购买2022年课程,就现在>>

【有奖征文】医学教育网2021年“医考之路”有奖征文活动开始!等你投稿>>

【证书注册】全国2021年中西医医师资格证书电子化注册流程等常见问题汇总

M站-信息上方广告图

以上为“陕西省汉中市2021年中西执业医师资格综合考试考生承诺书模板”全部内容,由医学教育网小编整理,更多信息请随时关注医学教育网!

正保医学教育网
上医学教育网 做成功医学人
打开APP
全部评论(0打开APP查看全部 >
精品课程

中西医执业-高效定制班

直播+录播 含班级服务

4180

查看详情
热点推荐:
0
0
0
评论
取消
复制链接,粘贴给您的好友

复制链接,在微信、QQ等聊天窗口即可将此信息分享给朋友
前往医学教育网APP查看,体验更佳!
取消 前往
您有一次专属抽奖机会
可优惠~
领取
优惠
注:具体优惠金额根据商品价格进行计算
恭喜您获得张优惠券!
去选课
已存入账户 可在【我的优惠券】中查看