中西医执业医师

考试动态
复习指导

2021年中西医执业医师考试基础阶段各科目复习时间如何分配

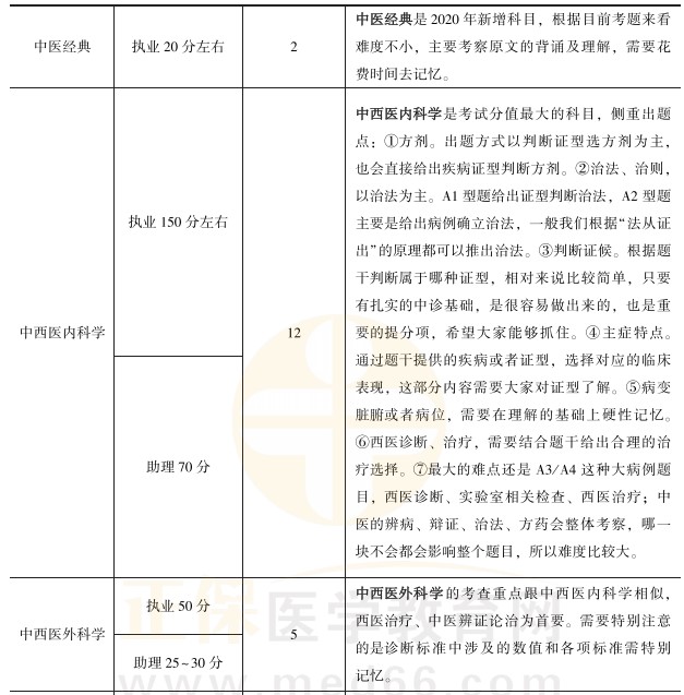
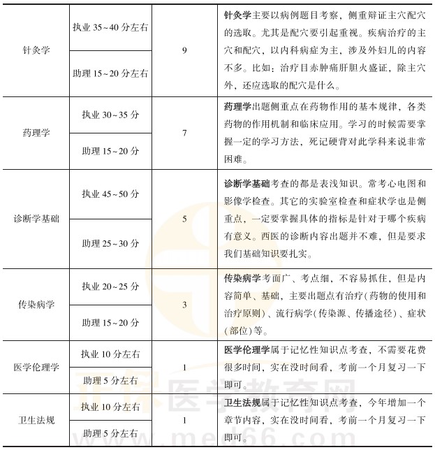
2021年中西医执业医师考试基础阶段各科目复习时间如何分配?随着2021年医师资格考试报名审核陆续结束,广大考生已经进入备考阶段,预习基础阶段如何备考?各科目时间如何分配,每个科目的特点是什么?这让很多考生无从下手,医学教育网老师为大家整理了各科目分值及复习时间分配表如下,参考各个科目的特点,找到适合自己的学习方法。

1

2

3

4

以上分享的内容,由医学教育网小编搜集整理,如果您觉得对您有所帮助,可以分享给朋友。想了解更多医学考试信息、复习资料、备考干货请关注医学教育网。

正保医学教育网
上医学教育网 做成功医学人
打开APP
全部评论(0打开APP查看全部 >
精品课程

中西医执业-高效定制班

直播+录播 含班级服务

4180

查看详情
热点推荐:
0
0
0
评论
取消
复制链接,粘贴给您的好友

复制链接,在微信、QQ等聊天窗口即可将此信息分享给朋友
前往医学教育网APP查看,体验更佳!
取消 前往
您有一次专属抽奖机会
可优惠~
领取
优惠
注:具体优惠金额根据商品价格进行计算
恭喜您获得张优惠券!
去选课
已存入账户 可在【我的优惠券】中查看