中西医执业医师

考试动态
复习指导

2021年中西医执业医师综合考试题型

关于“2021年中西医执业医师综合考试题型”的内容,相信很多考生都在关注,医学教育网编辑为大家整理如下:

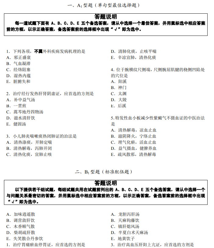
中医、中西医结合医师资格医学综合考试全部采用选择题形式。各类选择题均由题干和选项两部分组成。题干是试题的主体,可由一段短语、问句或不完全的陈述句组成,也可由一段病例或图表、照片及其他临床资料来表示;选项由可供选择的词组或短句组成,也称备选答案。考试采用A型和B型题,共有A1、A2、A3、B1四种题型。

中医医师资格考试题型

全国2021年中医医师资格题型

全国2021年中医中西医结合医师资格医学综合考试题型示例

扫码添加老师微信免费领取

中西医执业医师延考必读手册

小手动图

中西医医师

热点关注:

全国人民代表大会《中华人民共和国医师法》全文

通过!《中华人民共和国医师法》扩大执业范围,中西医执业更灵活

延考不停学!中西医执业医师“延考补习课”以题带点全网上映!

《全 国 医 师 考 试 延 考 攻 略》打好“加时赛”弯道超车!

以上是医学教育网小编整理的“2021年中西医执业医师综合考试题型”相关内容,想了解更多中西医执业医师考试知识,请持续关注医学教育网中西医执业/助理医师栏目。

正保医学教育网
上医学教育网 做成功医学人
打开APP
全部评论(0打开APP查看全部 >
精品课程

中西医执业-高效定制班

直播+录播 含班级服务

4180

查看详情
热点推荐:
0
0
0
评论
取消
复制链接,粘贴给您的好友

复制链接,在微信、QQ等聊天窗口即可将此信息分享给朋友
前往医学教育网APP查看,体验更佳!
取消 前往
您有一次专属抽奖机会
可优惠~
领取
优惠
注:具体优惠金额根据商品价格进行计算
恭喜您获得张优惠券!
去选课
已存入账户 可在【我的优惠券】中查看