中西医执业医师

考试动态
复习指导

报名表和试用期考核证明表是手填还是电脑打印出来?是到卫生局审核吗?

2021年医师资格考试报名入口开通已经是第二天了,医师资格考试报名第一天,很多考生在报名时会遇到各种各样的问题,比如照片检测工具怎么用?照片尺寸是什么?组织机构代码怎么填?助理升执业医师学历怎么填?带教老师资质要求是什么?试用期考核证明怎么填?多家机构执业如何填写试用期考核证明等等,医学教育网编辑搜集了考生咨询较多的问题,为大家解答搜集整理并且解答如下。

报名常见更多问题分类查看:

2021年医师资格考试报名表填写/照片检测/组织机构代码等常见问题汇总

考生问题:请问,报名成功后里面的表格内容是用手填,还是电脑打印,去审核的时候用,是到卫生局审核吗?

医学教育网回复:报名表是在国家医学考试网上报名时在线填写的,成功提交报名后,可以将报名表下载打印。报名成功之后的表格内容应该是试用期考核证明表,试用期考核证明表是手填的,现场审核时需要提供,审核地点及时间要求以当地发布的通知为准(点击查看当地报名审核通知>>

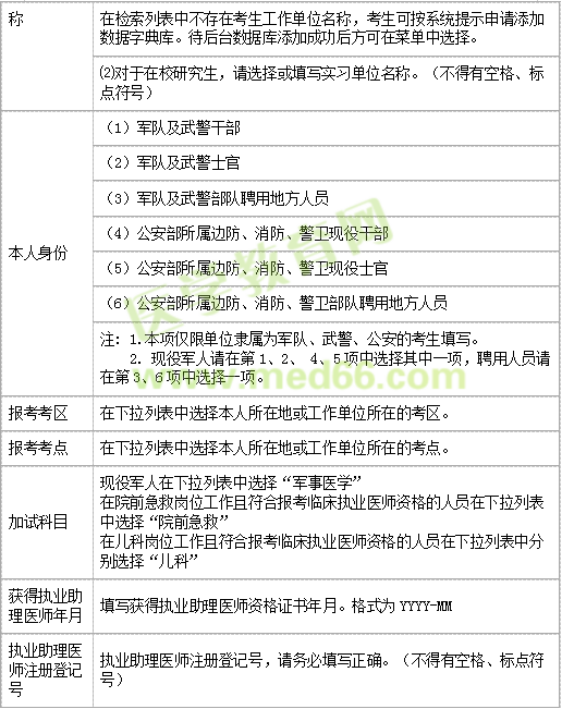
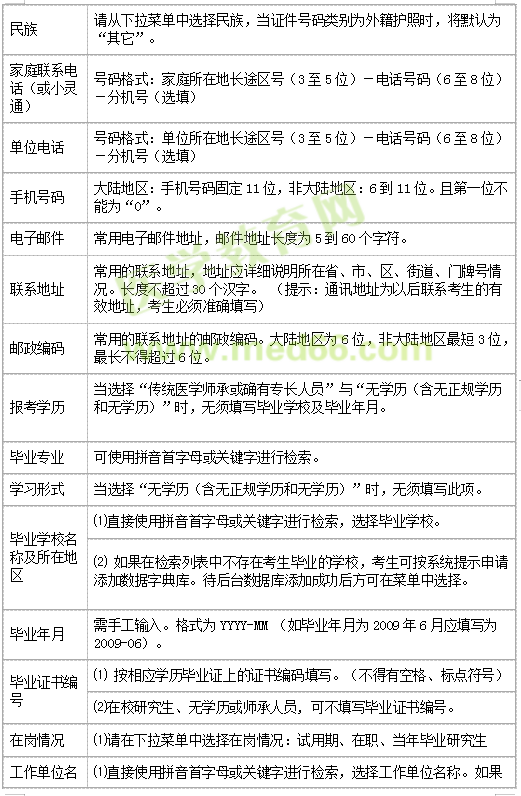
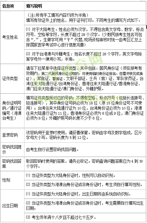
国家医学考试网医师资格考试报名表填写说明:

网上报名表填写说明对照

网上报名表填写说明对照

网上报名表填写说明对照

医师资格考试报名除了网上报名外,还有现场审核的环节,现场审核材料中有一份《医师资格考试试用期考核证明》需要引起大家的注意,关于这份表格怎么填写,医学教育网编辑为您整理如下。

1、考助理和直接考执业医师的考生填写这份表格

试用期考核证明表填写方法

2、由助理医师考执业医师的考生填写这份表格

试用期考核证明表填写方法

以上是关于“报名表和试用期考核证明表是手填还是电脑打印出来?是到卫生局审核吗?”的回复内容,如果您还有更多报考问题咨询,可以去医学教育网论坛评论区交流(点击进入>>),或者进入维信交流群,群里有一帮志同道合的朋友和老师,可以帮您指导报名及后续的学习。

医师资格考试报名群

医师资格考试报名指导群

如果你还有更多报考问题,可以看看医学教育网老师的报名指导视频,大家的提问也许正是你想知道的,医学教育网老师都在直播间为大家一一解答,直播已结束,回放入口已开通,点击查看>>

热点关注:

国家医学考试网2021年医师资格考试报名学位证明/试用期考核表

2021年医师资格考试考生报名期间需要的表格汇总(word)

2021年医师资格考试执业/助理医师辅导课程免费试听开通!

全国2021年执业/助理医师资格考试报名现场审核通知汇总

2021年全国医师资格考试报名缴费时间/方式/标准官方通知汇总

2021年医师资格考试报名

2021年医师资格优惠活动

正保医学教育网
上医学教育网 做成功医学人
打开APP
全部评论(0打开APP查看全部 >
精品课程

中西医执业-高效定制班

直播+录播 含班级服务

4180

查看详情
热点推荐:
0
0
0
评论
取消
复制链接,粘贴给您的好友

复制链接,在微信、QQ等聊天窗口即可将此信息分享给朋友
前往医学教育网APP查看,体验更佳!
取消 前往
您有一次专属抽奖机会
可优惠~
领取
优惠
注:具体优惠金额根据商品价格进行计算
恭喜您获得张优惠券!
去选课
已存入账户 可在【我的优惠券】中查看