中西医执业医师

考试动态
复习指导

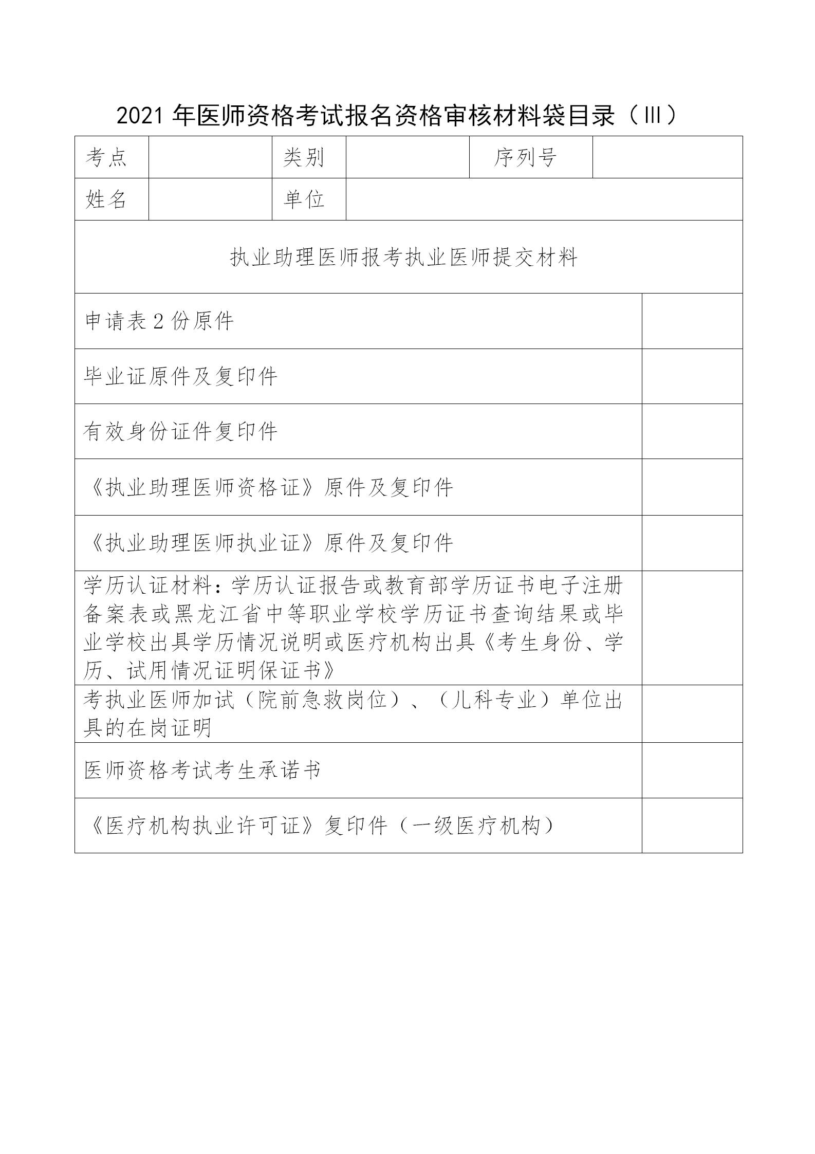
执业助理医师报考鹤岗市中西医执业医师资格考试需要准备的材料

鹤岗市2021年医师资格考试报名及审核通知已发布,执业助理医师报考鹤岗市中西医执业医师资格考试需要准备的材料大家都在关注,医学教育网编辑为您整理执业助理医师报考鹤岗市中西医执业医师资格考试需要准备的材料如下。

196980_03

网上报名时间:2021 年1月6日至1月21日24时

鹤岗考点现场资格审核时间:2021年1月25日-2021年1月28日

报名流程点击进入

 进行免费报名答疑服务

扫码入群咨询

医师资格考试报名指导群

相关阅读:

黑龙江鹤岗2021年医师资格考试报名工作的通知

收藏版!2021年医师资格考试报名及现场审核10大常见问题答疑!

全国2021年执业/助理医师资格考试报名现场审核通知汇总

2021年全国医师资格考试报名缴费时间/方式/标准官方通知汇总

以上分享的“执业助理医师报考鹤岗市中西医执业医师资格考试需要准备的材料”内容,由医学教育网小编搜集整理,如果您觉得对您有所帮助,可以分享给朋友。想了解更多医学考试信息、复习资料、备考干货请关注医学教育网。

正保医学教育网
上医学教育网 做成功医学人
打开APP
全部评论(0打开APP查看全部 >
精品课程

中西医执业-高效定制班

直播+录播 含班级服务

4180

查看详情
热点推荐:
0
0
0
评论
取消
复制链接,粘贴给您的好友

复制链接,在微信、QQ等聊天窗口即可将此信息分享给朋友
前往医学教育网APP查看,体验更佳!
取消 前往
您有一次专属抽奖机会
可优惠~
领取
优惠
注:具体优惠金额根据商品价格进行计算
恭喜您获得张优惠券!
去选课
已存入账户 可在【我的优惠券】中查看