中西医执业医师

考试动态
复习指导

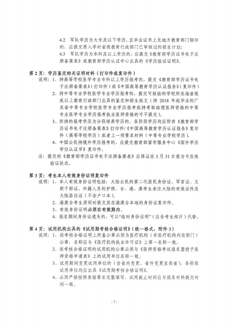
广东省2021年中西医执业医师考试报名材料装订要求/审核必看

广东省2021年医师资格考试上传网上报名材料及现场审核事项通知已发布,广东省2021年中西医执业医师考试报名材料装订要求/审核必看事项大家都在关注。医学教育网编辑为您整理广东省2021年中西医执业医师考试报名材料装订要求/审核必看事项内容如下。

网上报名时间:2021年1月6日至2021年1月21日24时

材料上传时间:2月10日24时前

现场审核时间:为2021年1月25日至2021年2月8日(节假日除外)。

技能考试时间:2021年6月19日-27日

报名流程点击进入

粤医考办202101关于做好2021年我省医师资格考试报名等有关工作的通知_05

粤医考办202101关于做好2021年我省医师资格考试报名等有关工作的通知_06

粤医考办202101关于做好2021年我省医师资格考试报名等有关工作的通知_07

粤医考办202101关于做好2021年我省医师资格考试报名等有关工作的通知_08

粤医考办202101关于做好2021年我省医师资格考试报名等有关工作的通知_09

 进行免费报名答疑服务

扫码入群咨询

医师资格考试报名指导群

相关阅读:

2021年广东省医师资格考试报名操作手册(图文详情)

2021年医师资格考试报名广东省考区各考点报名咨询电话

广东省2021年医师资格考试上传网上报名材料及现场审核事项通知

广东省2021年医师资格考试报名现场审核时间/地点/材料等通知汇总

收藏版!2021年医师资格考试报名及现场审核10大常见问题答疑!

全国2021年执业/助理医师资格考试报名现场审核通知汇总

2021年全国医师资格考试报名缴费时间/方式/标准官方通知汇总

以上分享的“广东省2021年中西医执业医师考试报名材料装订要求/审核必看”内容,由医学教育网小编搜集整理,如果您觉得对您有所帮助,可以分享给朋友。想了解更多医学考试信息、复习资料、备考干货请关注医学教育网。

正保医学教育网
上医学教育网 做成功医学人
打开APP
全部评论(0打开APP查看全部 >
精品课程

中西医执业-高效定制班

直播+录播 含班级服务

4180

查看详情
热点推荐:
0
0
0
评论
取消
复制链接,粘贴给您的好友

复制链接,在微信、QQ等聊天窗口即可将此信息分享给朋友
前往医学教育网APP查看,体验更佳!
取消 前往
您有一次专属抽奖机会
可优惠~
领取
优惠
注:具体优惠金额根据商品价格进行计算
恭喜您获得张优惠券!
去选课
已存入账户 可在【我的优惠券】中查看