问题索引:
1.【问题】老师,十二经脉的流注次序,有记忆口诀吗?
2.【问题】老师,火邪、燥邪、暑邪共同的致病特点是什么?
3.【问题】老师,导致心气涣散,神不守舍,出现精神不集中的原因是惊则气乱?还是喜则气缓呢?
具体解答:
1.【问题】老师,十二经脉的流注次序,有记忆口诀吗?
十二经脉的流注次序是

口诀为:肺大胃脾心小肠,膀肾包焦胆肝藏。
[医学教育网原创]
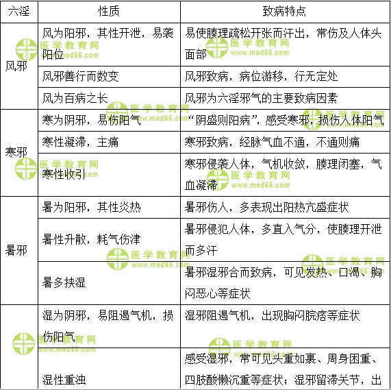
2.【问题】老师,火邪、燥邪、暑邪共同的致病特点是什么?
火邪易伤津耗气;燥性干涩,易伤津液;暑性升散,耗气生津。故伤津是火邪、燥邪、暑邪共同的致病特点。
六淫的致病特点,总结如下:



[医学教育网原创]
3.【问题】老师,导致心气涣散,神不守舍,出现精神不集中的原因是惊则气乱?还是喜则气缓呢?
应该是喜则气缓。喜则气缓是指过喜或暴喜,则可使心气涣散而不收。在正常情况下,心情喜悦,气血调和,能缓和精神紧张;但暴喜或过喜,则又可使心气涣散,神不内守。表现为精神不能集中,甚则神志失常,狂乱,或见心气暴脱的大汗淋漓、气息微弱、脉微欲绝等症。
七情内伤影响内脏以及内脏气机,总结如下:

[医学教育网原创]
医学教育网卫生资格中药专业-初级中药师《答疑周刊》2020年第33期
〖医学教育网版权所有,转载务必注明出处,违者将追究法律责任〗