问题索引:
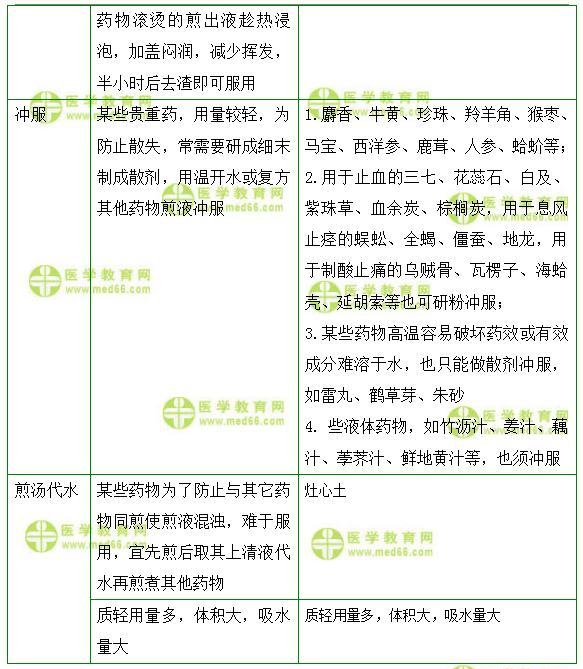
1.【问题】老师,雷丸是先煎还是冲服呢?
2.【问题】老师,寒证热药热服,热证宜寒药冷服,真热假寒宜寒药寒服,真寒假热宜热药热服,对吗?
3.【问题】老师,补益药宜饭前服还是饭后服,还是空腹服?
具体解答:
1.【问题】老师,雷丸是先煎还是冲服呢?
雷丸宜打粉后冲服,不是先煎。
关于中药的特殊煎煮方法,总结如下


[医学教育网原创]
2.【问题】老师,寒证热药热服,热证宜寒药冷服,真热假寒宜寒药寒服,真寒假热宜热药热服,对吗?
不对。
正确的说法是:寒证用热药宜热服,热证用寒药宜冷服。如出现真热假寒当寒药温服,真寒假热者则当热药冷服,以防格拒药势。
药物服药方法的总结如下:

[医学教育网原创]
3.【问题】老师,补益药宜饭前服还是饭后服,还是空腹服?
补益药多滋腻碍胃,宜空腹服。

医学教育网卫生资格中药专业-初级中药师《答疑周刊》2020年第45期
〖医学教育网版权所有,转载务必注明出处,违者将追究法律责任〗