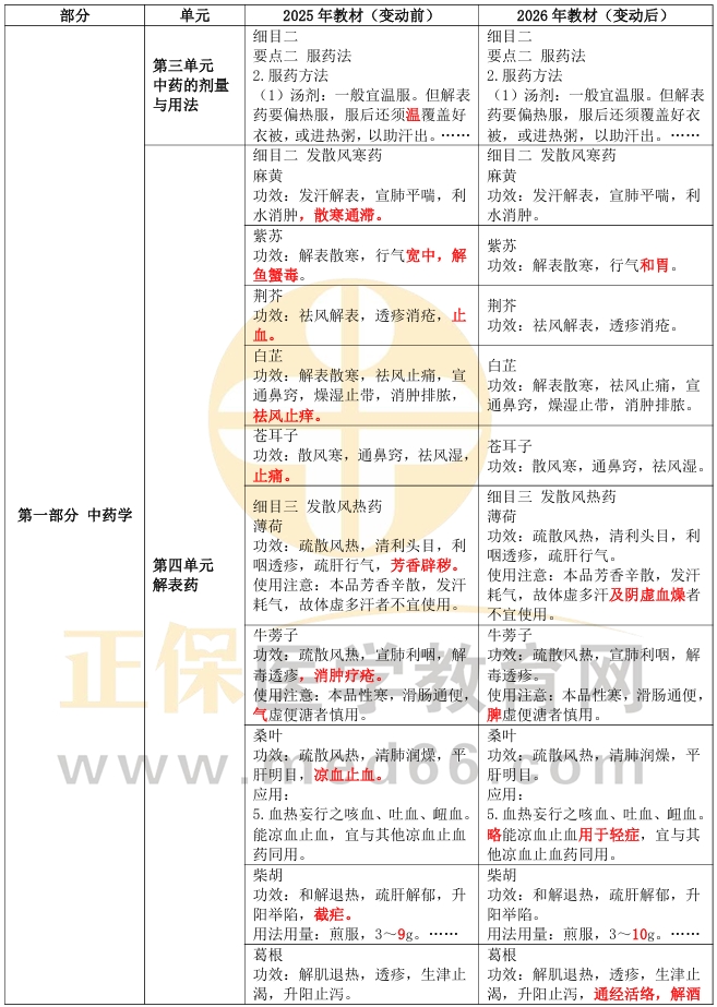
2026年初级中药师《基础知识》考试教材已经到货,网校教学团队针对即刻整理出教材对比情况,具体内容如下:
注:此内容根据人民卫生出版社《2026全国卫生专业技术资格考试指导》考试用书进行分析,网校将参考此官方指导书进行课程录制,请广大考生放心复习!
部分内容展示↓↓↓

......

温馨提示:该二维码在一定时间内有效,若扫码后提示“活动已结束”,可直接通过该二维码添加管理员进行咨询。
答案在于选择一套与新版大纲及教材完全同步的高质量网校课程。我们的网校课程、习题、资料均严格按照2026年新版考试大纲及教材精心编排,确保您接触到的每一个知识点、每一道习题,都与实际考试保持高度一致!了解课程详情>
【医学教育网原创 · 转载请注明出处】