中药学职称

考试动态
复习指导
互动交流

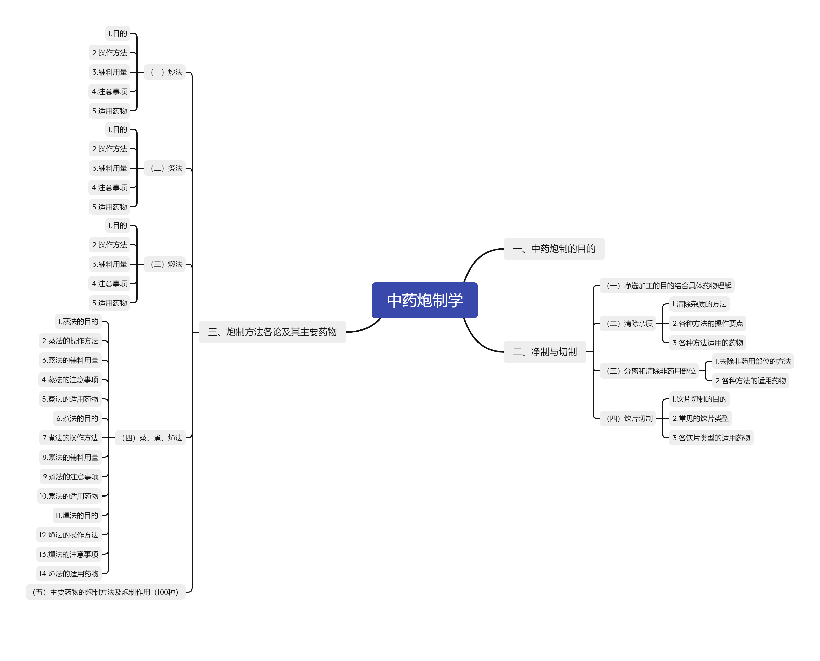
知识点地图!初级中药士【专业知识-中药炮制学】!

初级中药士《专业知识》考试会涉及“中药炮制学”的 内容,为了帮助各位2024年考生顺利复习,医学教育网为大家整理“【专业知识-中药炮制学】知识点地图”如下:

>点此查看大图<

中药炮制学-水印

领取完整版知识点地图

识别下方二维码,添加指导老师微信,领取中药学职称知识点地图(完整版),更有其他免费资料等你拿~

社群日常二维码

医学教育网2024年中药学职称考试辅导课程已上线,2大班次,专业师资授课,分阶段教学,满足不同需求考生!让你备考之路事半功倍!去了解课程>

m站-新版辅导首页-轮换图

正保医学教育网
上医学教育网 做成功医学人
打开APP
全部评论(0打开APP查看全部 >
精品课程

无忧实验班

报名/考试不过按协议重学

1480

了解详情
热点推荐:
0
0
0
评论
取消
复制链接,粘贴给您的好友

复制链接,在微信、QQ等聊天窗口即可将此信息分享给朋友
前往医学教育网APP查看,体验更佳!
取消 前往
您有一次专属抽奖机会
可优惠~
领取
优惠
注:具体优惠金额根据商品价格进行计算
恭喜您获得张优惠券!
去选课
已存入账户 可在【我的优惠券】中查看