中药学职称

考试动态
复习指导
互动交流

表面活性剂的考点小结

关于表面活性剂的考点小结,医学教育网编辑整理相关资料分享如下,请各位中药学职称考生仔细查看,希望对大家巩固2020中药学职称知识点有所帮助!

1.表面活性剂的定义

相与相之间存在着界面张力(或表面张力)。凡能显著降低两相问表面张力(或界面张力)的物质,称为表面活性剂。

2.表面活性剂的组成

(1)极性基团:亲水基团

(2)非极性基团:亲油基团

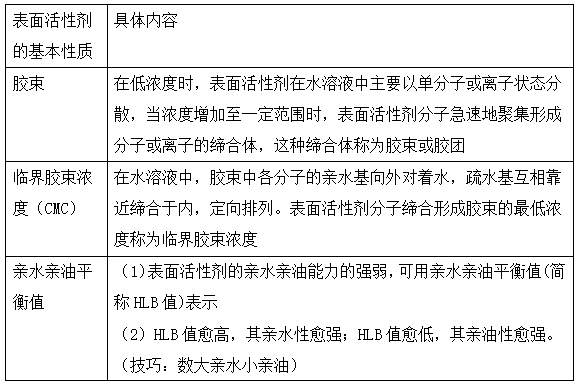
3.表面活性剂的基本性质

24-3-1

24-3-2

4.常用表面活性剂的分类

24-4

5.表面活性剂的应用

(1)增溶剂

(2)乳化剂

(3)润湿剂

(4)起泡与消泡剂

(5)去污剂

(6)杀菌

医考爱打卡

该知识点对应的练习题识别上图微信小程序进入医考爱打卡>>

推荐阅读:

【高频考点】中药化学考点汇总——醌类化合物

备考2020中药学职称考试 这三点要牢记!

必看!2020中药士/中药师/主管中药师考生一定要熟记的15个知识点汇总!

每日一练!2020中药士/中药师/主管中药师考试免费刷题神器“医考爱打卡”来了!

以上就是小编为大家整理的内容,希望对大家有所帮助,更多中药学职称考试相关资讯请关注医学教育网中药学职称栏目!

正保医学教育网
上医学教育网 做成功医学人
打开APP
全部评论(0打开APP查看全部 >
精品课程

无忧实验班

报名/考试不过按协议重学

1480

了解详情
热点推荐:
0
0
0
评论
取消
复制链接,粘贴给您的好友

复制链接,在微信、QQ等聊天窗口即可将此信息分享给朋友
前往医学教育网APP查看,体验更佳!
取消 前往
您有一次专属抽奖机会
可优惠~
领取
优惠
注:具体优惠金额根据商品价格进行计算
恭喜您获得张优惠券!
去选课
已存入账户 可在【我的优惠券】中查看