中药学职称

考试动态
复习指导
互动交流

重点掌握!中药的特殊煎煮方法

关于中药的特殊煎煮方法,医学教育网编辑整理相关资料分享如下,请各位中药学职称考生仔细查看,希望对大家巩固2020中药学职称知识点有所帮助!

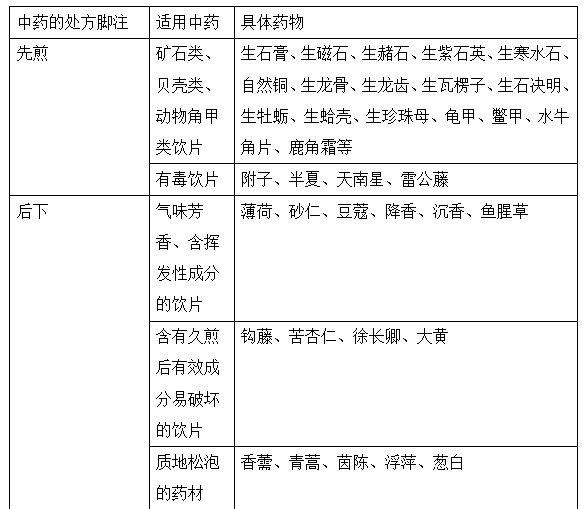
中药的处方脚注是指医师开汤剂处方时在某味药的上角或下角处所加的简要要求。常见的脚注术语有先煎、后下、包煎、另煎、冲服、烊化、打碎、炒制等。

30-1

30-2

30-3

医考爱打卡

该知识点对应的练习题识别上图微信小程序进入医考爱打卡>>

推荐阅读:

【高频考点】中药化学考点汇总——醌类化合物

备考2020中药学职称考试 这三点要牢记!

必看!2020中药士/中药师/主管中药师考生一定要熟记的15个知识点汇总!

每日一练!2020中药士/中药师/主管中药师考试免费刷题神器“医考爱打卡”来了!

以上就是小编为大家整理的内容,希望对大家有所帮助,更多中药学职称考试相关资讯请关注医学教育网中药学职称栏目!

正保医学教育网
上医学教育网 做成功医学人
打开APP
全部评论(0打开APP查看全部 >
精品课程

无忧实验班

报名/考试不过按协议重学

1480

了解详情
热点推荐:
0
0
0
评论
取消
复制链接,粘贴给您的好友

复制链接,在微信、QQ等聊天窗口即可将此信息分享给朋友
前往医学教育网APP查看,体验更佳!
取消 前往
您有一次专属抽奖机会
可优惠~
领取
优惠
注:具体优惠金额根据商品价格进行计算
恭喜您获得张优惠券!
去选课
已存入账户 可在【我的优惠券】中查看