中药学职称

考试动态
复习指导
互动交流

中药学职称:气的分类与分布小结

关于中药学职称:气的分类与分布小结,医学教育网编辑整理相关资料分享如下,请各位中药学职称考生仔细查看,希望对大家巩固2020中药学职称知识点有所帮助!

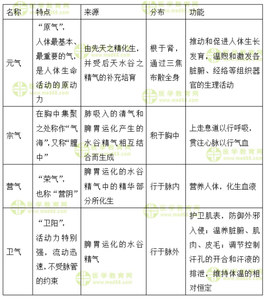
气的分类与分布小结

推荐阅读:

习题测试!2020初级中药师【基础知识】练习题汇总!

【高频考点】基础知识中药方剂学——祛痰剂的考点汇总

速看!初级中药师冲刺备考必备知识点汇总!

以上就是小编为大家整理的关于“中药学职称:气的分类与分布小结”的内容,希望对大家有所帮助,更多中药学职称考试相关资讯请关注医学教育网中药学职称栏目!

正保医学教育网
上医学教育网 做成功医学人
打开APP
全部评论(0打开APP查看全部 >
精品课程

无忧实验班

报名/考试不过按协议重学

1480

了解详情
热点推荐:
0
0
0
评论
取消
复制链接,粘贴给您的好友

复制链接,在微信、QQ等聊天窗口即可将此信息分享给朋友
前往医学教育网APP查看,体验更佳!
取消 前往
您有一次专属抽奖机会
可优惠~
领取
优惠
注:具体优惠金额根据商品价格进行计算
恭喜您获得张优惠券!
去选课
已存入账户 可在【我的优惠券】中查看