中药/药学理论

考试动态
复习指导
互动交流
首页 > 中药/药学理论 > 中药药剂 > 正文

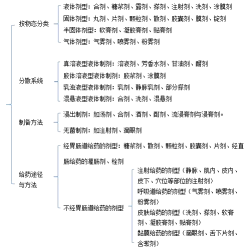
中药药剂知识点:中药制剂的分类!

有关中药药剂知识点,以下是小编整理的“中药药剂知识点:中药制剂的分类!”,具体内容如下,请考生查看!

1

以上即为“中药药剂知识点:中药制剂的分类!”的相关内容,更多请关注医学教育网!希望对你有帮助!

正保医学教育网
上医学教育网 做成功医学人
打开APP
精品课程

执业药师-无忧实验班

学霸同款好课

980起

查看详情
热点推荐:
取消
复制链接,粘贴给您的好友

复制链接,在微信、QQ等聊天窗口即可将此信息分享给朋友
前往医学教育网APP查看,体验更佳!
取消 前往
您有一次专属抽奖机会
可优惠~
领取
优惠
注:具体优惠金额根据商品价格进行计算
恭喜您获得张优惠券!
去选课
已存入账户 可在【我的优惠券】中查看