中医执业医师

考试动态
复习指导

湖南省2023年中医执业医师资格考试报名|现场审核|缴费时间公告

关于“湖南省2023年中医执业医师资格考试报名|现场审核|缴费时间公告”相关内容,相信参加2023年中医执业医师资格考试的考生都在关注,为方便大家了解,在此医学教育网小编为大家整理如下内容:

湖南

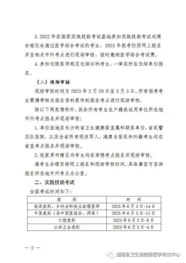
1

2

3

4

5

6

7

面对更加严格的2023年医师资格考试报名,不知道自己是否能报考?不知道网上报名具体要注意哪些操作?医学教育网专门针对2023医师资格考生开设报名指导咨询服务,有问必答!留下你的报考疑问,网校会在报名正式公告后,开设专场免费直播给大家针对性解答。

671663

报考路上不孤单!不同考区每年报名资料和审核要求都有不同差异。想要直观了解去年各地区具体报名资料要求以及审核标准?赶快扫码进群互助解答!解锁关于2023医师资格考试网上报名学历信息、工作单位和资格证书等重要信息的填写。

640

【2023备考专区】    

免费直播∣2023年医师资格考试网上报名指导系列免费直播

注意!这项内容不提前准备,将影响2023年医师资格考试报名!

国家医学考试网官方指南:医师资格考试政策解读及常见问题(百问百答)

【抢先知道】2023年执业/助理医师网上报名/现场审核攻略

【考试大纲】2023年医师资格(执业/助理)考试实践技能+综合笔试考试大纲汇总(含教材变动)

全国2023年执业/助理医师资格报考条件细则及常见问题解答!

【每日一练】2023年医师资格考试题库已上线,快来get“内卷”新姿势!  

以上为“湖南省2023年中医执业医师资格考试报名|现场审核|缴费时间公告”全部内容,由医学教育网小编整理,更多信息请随时关注医学教育网。

正保医学教育网
上医学教育网 做成功医学人
打开APP
全部评论(0打开APP查看全部 >
精品课程

中医执业-高效定制班

直播+录播 含班级服务

4180

查看详情
热点推荐:
0
0
0
评论
取消
复制链接,粘贴给您的好友

复制链接,在微信、QQ等聊天窗口即可将此信息分享给朋友
前往医学教育网APP查看,体验更佳!
取消 前往
您有一次专属抽奖机会
可优惠~
领取
优惠
注:具体优惠金额根据商品价格进行计算
恭喜您获得张优惠券!
去选课
已存入账户 可在【我的优惠券】中查看