中医执业医师

考试动态
复习指导

云南考区2023年中医执业医师资格考试医学综合考试“一年两试”考生须知

云南考区2023年医师资格考试医学综合考试“一年两试”考生须知!请各位考生及时确认!云南省卫生健康委发布的官方通知。

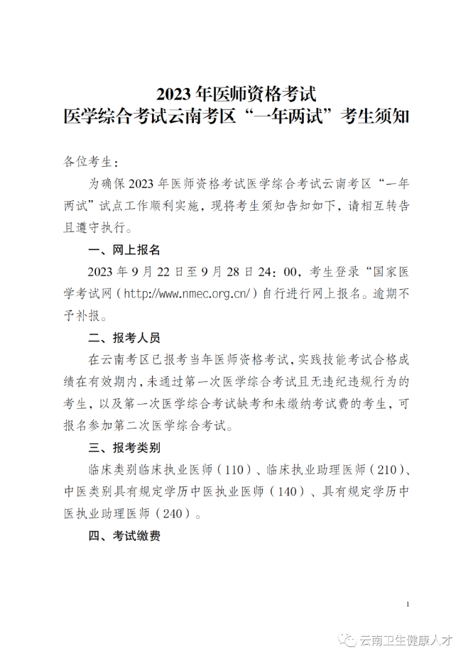
2023年医师资格考试医学综合考试云南考区“一年两试”考生须知

云南医师二试考生须知1

考生须知2

考生须知3

正保医学教育网特推出二试考前急救班二试特训班,参照一试命题考点及考试难度,针对性攻克二试。全直播授课,以题带点。全真模考密卷,临考实战,决战更有信心!现在购课享受9月特惠:立享8折,折上用券,保价11.11,为你的医考二刷保价护航!限时优惠,即将结束,赶快参与!

说明:折扣活动时间以活动页面实际展示为准,以上优惠活动9月27日24点结束。

9月新考季活动

热点推荐:

【二试加速包】2023医师二试冲刺指南-考情速递|考点|模拟题

【备考支招】2023医师二试&2024医师资格命题方向解读点拨直播

正保医学教育网
上医学教育网 做成功医学人
打开APP
全部评论(0打开APP查看全部 >
精品课程

中医执业-高效定制班

直播+录播 含班级服务

4180

查看详情
热点推荐:
0
0
0
评论
取消
复制链接,粘贴给您的好友

复制链接,在微信、QQ等聊天窗口即可将此信息分享给朋友
前往医学教育网APP查看,体验更佳!
取消 前往
您有一次专属抽奖机会
可优惠~
领取
优惠
注:具体优惠金额根据商品价格进行计算
恭喜您获得张优惠券!
去选课
已存入账户 可在【我的优惠券】中查看