中医执业医师

考试动态
复习指导

濮阳考点2021年中医执业医师考试网上报名的通知

“濮阳考点2021年中医执业医师考试网上报名的通知”的内容很多人都想知道,医学教育网小编为此整理了“濮阳考点2021年中医执业医师考试网上报名的通知”,详情如下:

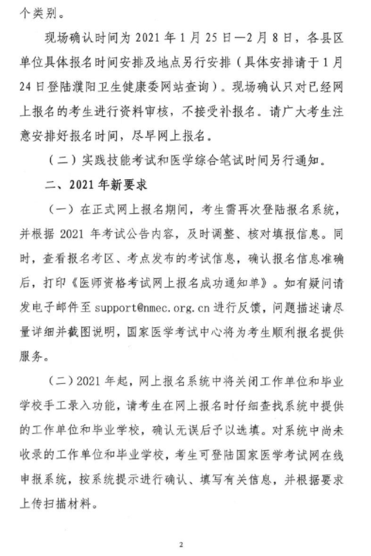
1

2

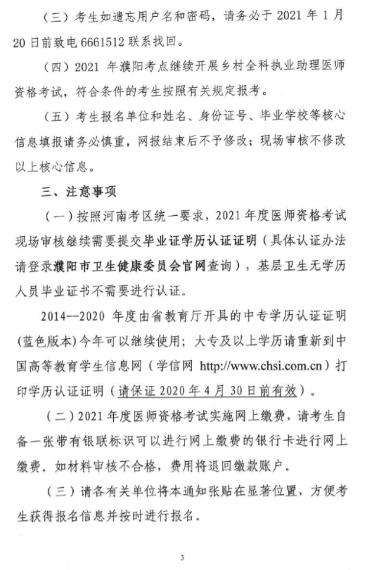
3

4

附件:

附件1:中专毕业证丢失须知.docx

附件2:河南省教育厅关于对商请明确毕业证遗失证明有关问题的复函.pdf

附件3:中等职业教育学历认证须知.doc

附件4:河南省高等教育学历认证受理点地址及联系方式.docx

附件5:省教育厅关于开展中等职业教育学历证书认证服务工作的补充通知.pdf

以上“濮阳考点2021年中医执业医师考试网上报名的通知”的内容由医学教育网整理,如果对您有所帮助,可以分享给您的朋友和同学。

正保医学教育网
上医学教育网 做成功医学人
打开APP
全部评论(0打开APP查看全部 >
精品课程

中医执业-高效定制班

直播+录播 含班级服务

4180

查看详情
热点推荐:
0
0
0
评论
取消
复制链接,粘贴给您的好友

复制链接,在微信、QQ等聊天窗口即可将此信息分享给朋友
前往医学教育网APP查看,体验更佳!
取消 前往
您有一次专属抽奖机会
可优惠~
领取
优惠
注:具体优惠金额根据商品价格进行计算
恭喜您获得张优惠券!
去选课
已存入账户 可在【我的优惠券】中查看