中医执业医师

考试动态
复习指导

盘锦考点转发2021年中医执业医师辽宁考区考试公告

关于“盘锦考点转发2021年中医执业医师辽宁考区考试公告”的内容,医学教育网小编得知很多考生比较关心,为此小编搜集整理了相关官方文件,详情如下:

2021年医师资格考试公告盘锦1

2021年医师资格考试公告2

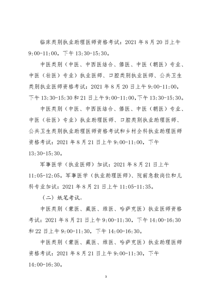
2021年医师资格考试公告3

2021年医师资格考试公告4

【小编推荐】

国家医学考试网2021年中医执业医师网上报名/现场审核常见十问十答

这些地区考生注意了!2021国家中医执业医师报名审核政策有变!

2021年全国中医执业医师考试网上报名/现场审核各地区汇总

2021年国家医学考试网中医执业医师网上报名照片检测工具

以上“盘锦考点转发2021年中医执业医师辽宁考区考试公告”的问题,由医学教育网解答,预祝各位考生考试顺利!!!

正保医学教育网
上医学教育网 做成功医学人
打开APP
全部评论(0打开APP查看全部 >
精品课程

中医执业-高效定制班

直播+录播 含班级服务

4180

查看详情
热点推荐:
0
0
0
评论
取消
复制链接,粘贴给您的好友

复制链接,在微信、QQ等聊天窗口即可将此信息分享给朋友
前往医学教育网APP查看,体验更佳!
取消 前往
您有一次专属抽奖机会
可优惠~
领取
优惠
注:具体优惠金额根据商品价格进行计算
恭喜您获得张优惠券!
去选课
已存入账户 可在【我的优惠券】中查看