中医执业医师

考试动态
复习指导

2021年国家中医执业医师桂林考点考试报名及现场审核的通知

关于“2021年国家中医执业医师桂林考点考试报名及现场审核的通知”的问题,医学教育网小编搜集整理了相关文件,希望能够为考生提供帮助。

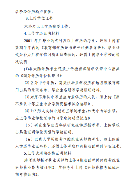
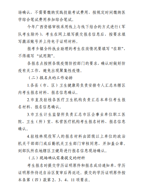
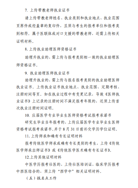
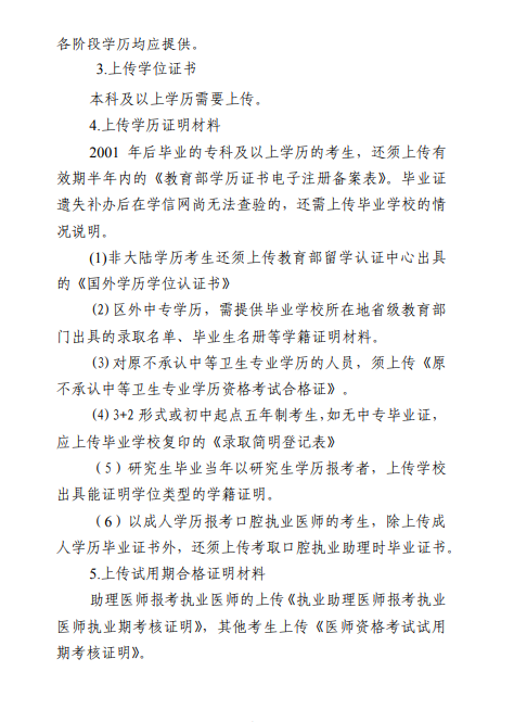
桂林市2021年度医师资格考试报名工作的通知1

桂林市2021年度医师资格考试报名工作的通知2

桂林市2021年度医师资格考试报名工作的通知3

桂林市2021年度医师资格考试报名工作的通知4

桂林市2021年度医师资格考试报名工作的通知5

桂林市2021年度医师资格考试报名工作的通知6

桂林市2021年度医师资格考试报名工作的通知7

附件下载:

桂林市医学考试中心关于做好2021年度医师资格考试报名工作的通知

以上关于“2021年国家中医执业医师桂林考点考试报名及现场审核的通知”的问题,由医学教育网小编解答,想了解更多医学考试信息、复习资料、备考干货请关注医学教育网。

正保医学教育网
上医学教育网 做成功医学人
打开APP
全部评论(0打开APP查看全部 >
精品课程

中医执业-高效定制班

直播+录播 含班级服务

4180

查看详情
热点推荐:
0
0
0
评论
取消
复制链接,粘贴给您的好友

复制链接,在微信、QQ等聊天窗口即可将此信息分享给朋友
前往医学教育网APP查看,体验更佳!
取消 前往
您有一次专属抽奖机会
可优惠~
领取
优惠
注:具体优惠金额根据商品价格进行计算
恭喜您获得张优惠券!
去选课
已存入账户 可在【我的优惠券】中查看