中医执业医师

考试动态
复习指导

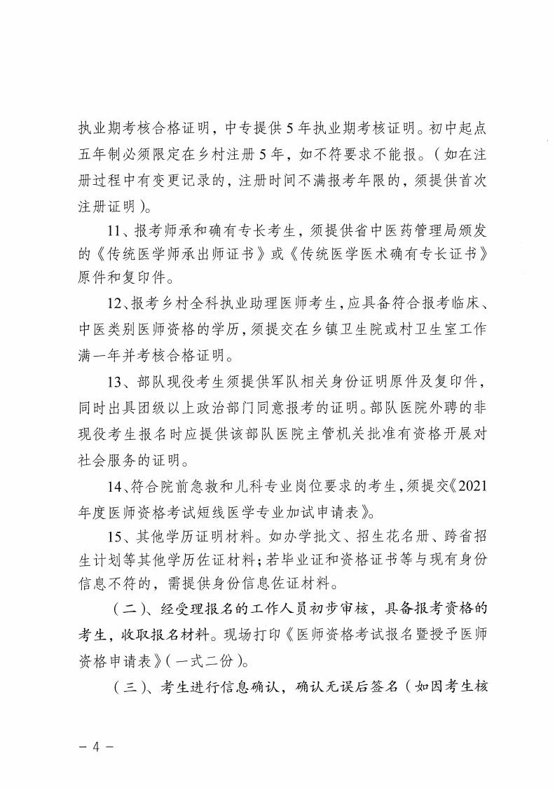
无锡市2021年中医执业医师考试报名现场审核的补充说明

对于“无锡市2021年中医执业医师考试报名现场审核的补充说明”的问题,相信很多考生都想了解,为了让大家更清楚地了解相关信息,医学教育网小编搜集整理了“无锡市2021年中医执业医师考试报名现场审核的补充说明”的官方文件,希望对考生有所帮助。

无锡市_00

无锡市_01

无锡市_02

无锡市_03

无锡市_04

无锡市_05

以上“无锡市2021年中医执业医师考试报名现场审核的补充说明”由医学教育网小编搜集整理,想了解更多医学考试信息、复习资料、备考干货请关注医学教育网。

正保医学教育网
上医学教育网 做成功医学人
打开APP
全部评论(0打开APP查看全部 >
精品课程

中医执业-高效定制班

直播+录播 含班级服务

4180

查看详情
热点推荐:
0
0
0
评论
取消
复制链接,粘贴给您的好友

复制链接,在微信、QQ等聊天窗口即可将此信息分享给朋友
前往医学教育网APP查看,体验更佳!
取消 前往
您有一次专属抽奖机会
可优惠~
领取
优惠
注:具体优惠金额根据商品价格进行计算
恭喜您获得张优惠券!
去选课
已存入账户 可在【我的优惠券】中查看