中医执业医师

考试动态
复习指导

2024年中医执业医师医学综合考试《传染病学》官方教材变动内容

2024年中医执业医师医学综合考试《传染病学》官方教材变动内容已经公布,为帮助各位考生了解,在此医学教育网小编为大家整理如下内容:

相关推荐:2024年中医执业医师考试笔试和技能考试大纲完整版【附下载】

【2024年中医执业医师考试教材变动PDF版下载】

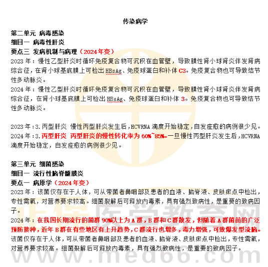
《传染病学》教材变动截图

2024中医执业医师《传染病学》教材变动

获取完整版考试大纲+教材变动

扫码添加专属微信老师,速领2024年中医执业医师资格考试大纲+教材变动pdf版,还有更多优惠课程、备考方案免费定制,快快添加专属老师咨询吧!

官网信息页

热门推荐:

2024年中医执业医师考试《黄金模考一套卷》0元抢免费领取,备考不延迟!

开练!2024年中医执业医师高效定制班【每日一练】正式启动!

【报考答疑】2024年中医执业医师考试报考问题调查问卷

2024年中医执业医师考试大纲有大变动?提前规划先学起来!

以上是关于2024年中医执业医师医学综合考试《传染病学》官方教材变动内容,2024年中医执业医师考试教材与2023年对比有变动,既然考试官方教材已经公布,那么复习计划就要提上日程了,2024年中医执业医师辅导课程,现在购买即赠送2023年同款课程,快人一步开始学习吧>

762436

正保医学教育网
上医学教育网 做成功医学人
打开APP
全部评论(0打开APP查看全部 >
精品课程

中医执业-高效定制班

直播+录播 含班级服务

4180

查看详情
热点推荐:
0
0
0
评论
取消
复制链接,粘贴给您的好友

复制链接,在微信、QQ等聊天窗口即可将此信息分享给朋友
前往医学教育网APP查看,体验更佳!
取消 前往
您有一次专属抽奖机会
可优惠~
领取
优惠
注:具体优惠金额根据商品价格进行计算
恭喜您获得张优惠券!
去选课
已存入账户 可在【我的优惠券】中查看