中医执业医师

考试动态
复习指导

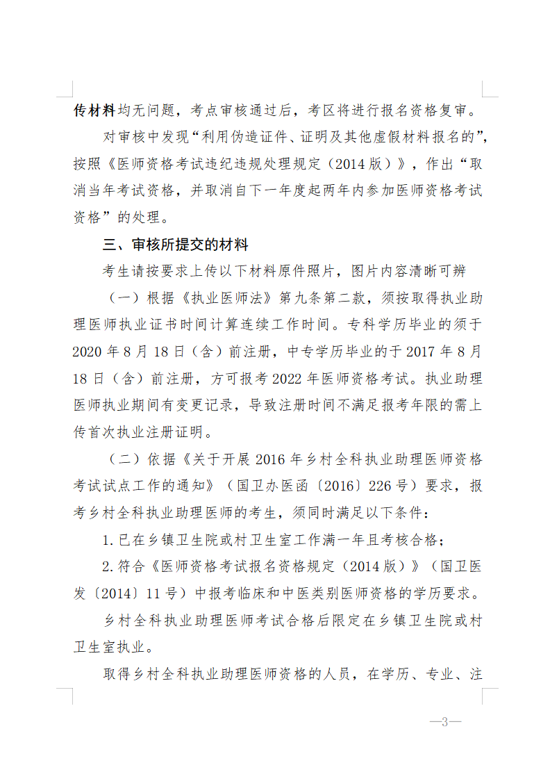
石家庄市2022年中医执业医师实践技能考试缴费相关事项公告

关于“石家庄市2022年中医执业医师实践技能考试缴费相关事项公告”相关内容,相信报考2022年中医执业医师考试的考生都在关注,为方便大家了解,在此医学教育网小编为大家整理如下内容:

石家庄考点医师资格考试公告1

石家庄考点医师资格考试公告2

石家庄考点医师资格考试公告3

石家庄考点医师资格考试公告4

石家庄考点医师资格考试公告5

石家庄考点医师资格考试公告6

石家庄考点医师资格考试公告7

石家庄考点医师资格考试公告8

石家庄考点医师资格考试公告9

附件: 医师资格考试石家庄考点办公室关于开展2022年医师资格考试网上报名及资格审核工作的通知

相关推荐:

【考试缴费】2022年全国执业/助理医师资格考试技能缴费时间/方式/标准官方通知汇总

以上为“石家庄市2022年中医执业医师实践技能考试缴费相关事项公告”全部内容,由医学教育网小编整理,更多信息请随时关注医学教育网!

正保医学教育网
上医学教育网 做成功医学人
打开APP
全部评论(0打开APP查看全部 >
精品课程

中医执业-高效定制班

直播+录播 含班级服务

4180

查看详情
热点推荐:
0
0
0
评论
取消
复制链接,粘贴给您的好友

复制链接,在微信、QQ等聊天窗口即可将此信息分享给朋友
前往医学教育网APP查看,体验更佳!
取消 前往
您有一次专属抽奖机会
可优惠~
领取
优惠
注:具体优惠金额根据商品价格进行计算
恭喜您获得张优惠券!
去选课
已存入账户 可在【我的优惠券】中查看