中医执业医师

考试动态
复习指导

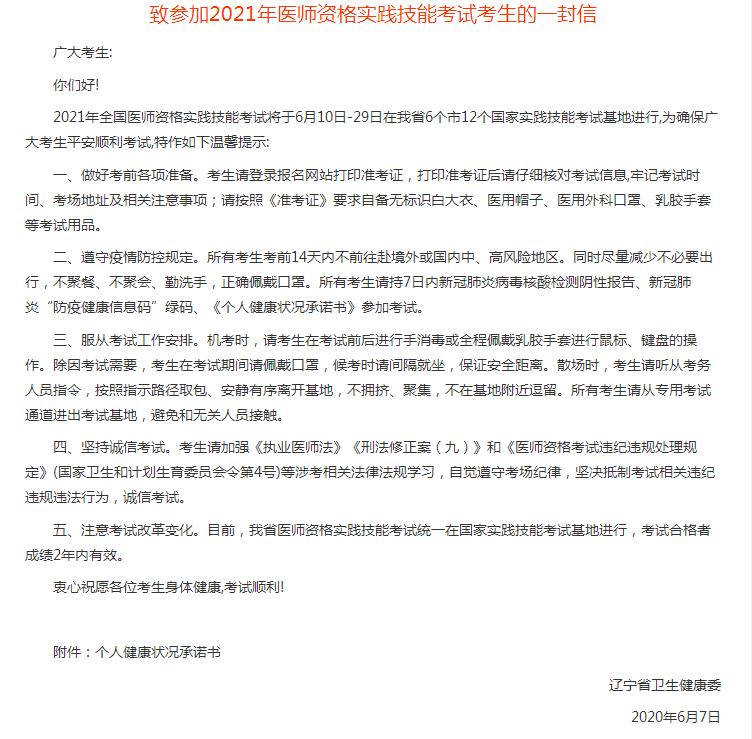
锦州考点2021年中医执业医师实践技能考试疫情防控考前提醒

很多人都想知道“锦州考点2021年中医执业医师实践技能考试疫情防控考前提醒”的内容,关于“锦州考点2021年中医执业医师实践技能考试疫情防控考前提醒”的问题,医学教育网小编搜集整理了相关信息,希望可以帮助到大家。

锦州市参加中医技能考试的考生请注意,在鞍山基地就考的,准考证上中医院基地需直接搜索鞍山市公共卫生中心(千山区),请注意不要走错。

287372

推荐阅读:

2021年中医执业医师实践技能考试测试题

【精华】2021年中医执业医师实践技能考试病案分析试题60道汇总

只要0.01元!2021年中医执业医师综合笔试冲刺包限量抢购!

技能考试讨论区

上文“锦州考点2021年中医执业医师实践技能考试疫情防控考前提醒”由医学教育网整理,更多医考信息、政策新闻、备考干货请关注医学教育网。

正保医学教育网
上医学教育网 做成功医学人
打开APP
全部评论(0打开APP查看全部 >
精品课程

中医执业-高效定制班

直播+录播 含班级服务

4180

查看详情
热点推荐:
0
0
0
评论
取消
复制链接,粘贴给您的好友

复制链接,在微信、QQ等聊天窗口即可将此信息分享给朋友
前往医学教育网APP查看,体验更佳!
取消 前往
您有一次专属抽奖机会
可优惠~
领取
优惠
注:具体优惠金额根据商品价格进行计算
恭喜您获得张优惠券!
去选课
已存入账户 可在【我的优惠券】中查看