泰安考点发布了2021年中医执业医师考试综合笔试疫情防控工作通知,为落实疫情防控工作要求,统筹做好我市国家医师资格考试医学综合考试和新冠肺炎疫情常态化防控工作,确保国家医师资格考试医学综合考试安全、顺利、平稳实施,保障广大考生和涉考工作人员的身体健康,根据《2021年医师资格考试新冠肺炎防控指引》《2021年医师资格考试新冠肺炎防控应急预案》(国卫医考委办发[2021]6号)《全面做好新冠肺炎疫情常态化防控工作方案(第六版)》《山东省新冠肺炎疫情常态化防控期间会议活动防控指南(修订版)》及泰指办发[2021]168号、泰指办发[2021]170号等文件要求,结合我市实际,现将2021年国家医师资格考试医学综合考试泰安考点疫情防控有关事项公告如下:
一、考前健康管理
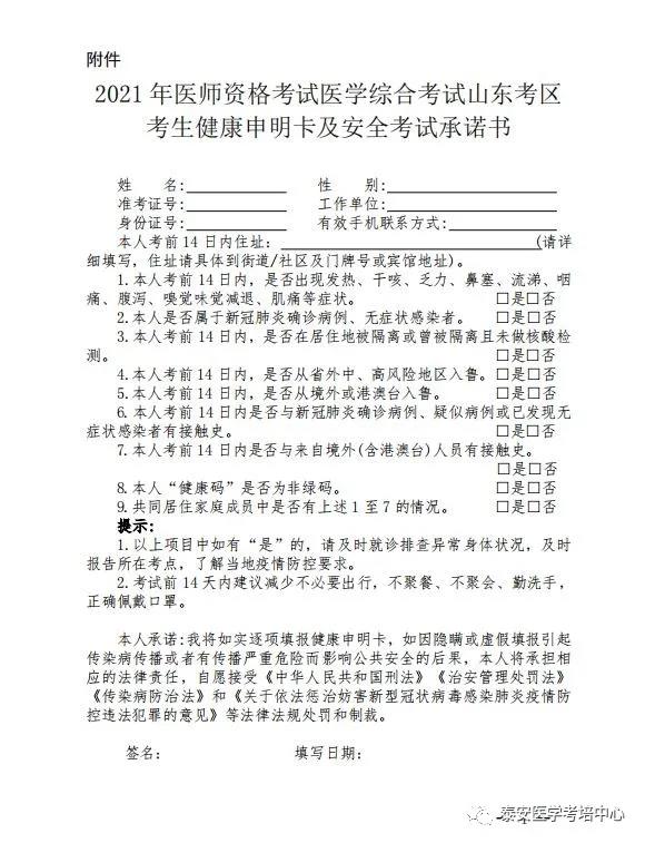
提倡所有考生提前做好新冠疫苗接种,考生考前14天起每天采取自查自报方式进行健康监测,考前一天还要填写《考生健康申明卡及安全考试承诺书》(附件)。考生应及时按规定如实报告个人健康状况,自觉接受疫情防控管理。瞒报、虚报个人旅居史和健康症状的,依法依规予以处理。
根据《全面做好新冠肺炎疫情常态化防控工作方案(第六版)》,《山东省新冠肺炎疫情常态化防控期间会议活动防控指南(修订版)》及泰指办发[2021]168号、泰指办发[2021]170号文件要求,考生需全员进行核酸检测。
考生属于以下情形的,视情况确定是否参加考试。
1、存在以下情形的考生,不得参加考试:确诊病例、疑似病例、无症状感染者和尚在隔离观察期的密切接触者。近14天有发热、咳嗽等症状未痊愈且未排除传染病者须经泰山区疾控机构和泰安市中医医院等专业评估,泰安考点依据评估建议,综合研判其是否可以正常参加考试。
2、有境外旅居史且入境已满21天但不满28天的考生,入场须持有考试当天14天内的2次间隔24小时以上的新冠肺炎病毒核酸检测阴性证明,其中1次为考试当天48小时内。
3、考前14天内发生本土疫情的外省入(返)鲁及我省发生本土疫情的地级市参加考试的人员,入场须提供2次新冠肺炎病毒核酸检测阴性证明,1次为离开驻地前48小时内,1次为到达泰安市后,且满足考试当天48小时内要求。
4、考前14天内未发生本土疫情省份和泰安本地参加考试人员须持考试当天48小时内核酸检测阴性证明方可参加考试。
二、考试期间健康管理
1、考生从进入考场到考试结束期间需全程佩戴一次性医用外科口罩(禁止佩戴带有呼吸阀口罩),须自备2-4副未开封的一次性乳胶手套,一场一换。入场前出示山东“健康码”并进行身份核验和体温检测,按照要求上交《新冠肺炎病毒核酸检测阴性证明》和《考生健康申明卡及安全考试承诺书》。现场检测体温高于37.3℃的可适当休息后再次测量,仍不合格的按照新冠肺炎疫情防控应急预案要求处理。显示黄码(中风险)、红码(高风险)的人员不得进入考场参加考试,应立即按照新冠肺炎疫情防控应急预案要求,进行处置。
2、考生在考试期间采取自查自报方式进行健康监测,早、晚各进行1次体温测量,一旦发现发热、乏力、咳嗽、咽痛、打喷嚏、腹泻、呕吐、黄疸、皮疹、结膜充血等可疑症状,应及时向考点和考试组织单位报告,并尽快就诊排查。
三、交通出行防护
考生遵循“两点一线”出行模式,“点对点”往返住所和考场,在保障安全的前提下,尽量选择步行、骑行、私家车往返考场,严格做好个人防护,全程佩戴一次性医用口罩。乘坐公共交通工具的,减少接触公共物品和部位,尽量保持与其他人员的距离,减少在交通场站等人员密集场所停留时间。
四、考试结束环节
考生考试结束,应迅速离开考室,不扎堆不聚集,防止拥挤在出口处。考试过程中产生的医疗废物,严格按照《医疗废物管理条例》做好分类处置,放入专用垃圾桶。
国家医师资格考试山东考区
泰安考点办公室
2021年9月10日

上文“2021年国家中医执业医师考试泰安考点综合笔试疫情防控工作通知”由医学教育网整理,更多医考信息、政策新闻、备考干货请关注医学教育网。