中医执业医师

考试动态
复习指导

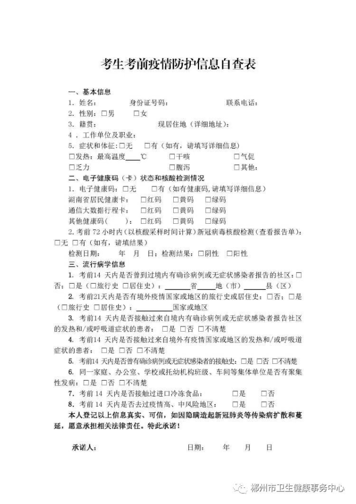
郴州2021年中医执业医师考试综合笔试疫情防控《考生考前疫情防护信息自查表》

郴州2021年中医执业医师考试综合笔试疫情防控《考生考前疫情防护信息自查表》,医学教育网小编搜集整理如下:

请在郴州考点参考的考生务必将《考生考前疫情防护信息自查表》填写完整,并于考试当天入场前交到防疫组相关工作人员手上,请各位考生相互转告。

327098

考前热点:

考试现场早知道!2021年中医执业医师考试注意事项、考试技巧、成绩查询问题解答

2021年中医执业医师考试浓缩重点、注意事项、热点问题集锦

考前必看!2021年中医执业医师考试高质量错题集100道

模考360-380分,能通过2021年中医执业医师考试综合笔试吗?

以上“郴州2021年中医执业医师考试综合笔试疫情防控《考生考前疫情防护信息自查表》”的问题,由医学教育网解答,预祝各位考生考试顺利!!!

正保医学教育网
上医学教育网 做成功医学人
打开APP
全部评论(0打开APP查看全部 >
精品课程

中医执业-高效定制班

直播+录播 含班级服务

4180

查看详情
热点推荐:
0
0
0
评论
取消
复制链接,粘贴给您的好友

复制链接,在微信、QQ等聊天窗口即可将此信息分享给朋友
前往医学教育网APP查看,体验更佳!
取消 前往
您有一次专属抽奖机会
可优惠~
领取
优惠
注:具体优惠金额根据商品价格进行计算
恭喜您获得张优惠券!
去选课
已存入账户 可在【我的优惠券】中查看