中医执业医师

考试动态
复习指导

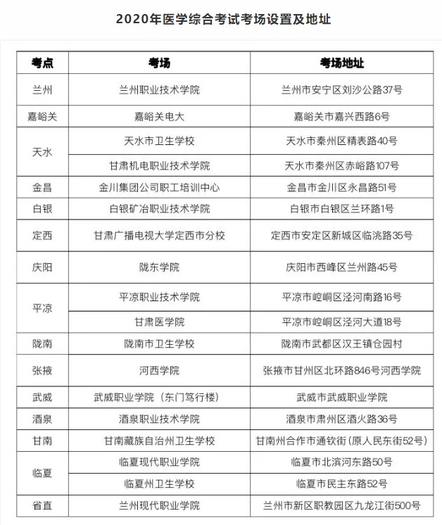
2020年甘肃省中医执业医师医学综合笔试考试时间/考试地点安排表

关于“2020年甘肃省中医执业医师医学综合笔试考试时间/考试地点安排表”的问题很多考生都很感兴趣,医学教育网小编整理如下内容,预祝考生考试顺利。

122803

考试时间:

医学综合一试

中医专业执业医师考试时间(计算机化考试):2020年8月21日-8月22日

上午09:00—11:00,下午13:30—15:30

中医类别少数民族医专业执业医师考试时间(纸笔考试):2020年8月22日-8月23日

上午09:00—11:30,下午14:00—16:30

军事医学执业医师加试时间(计算机化考试):2020年8月22日11:05-12:05

小编推荐:

【大放送】中医执业医师综合笔试高频考点/考试经验/做题技巧

2020年中医执业医师综合笔试仿真模拟试卷600题!!!

为什么我劝2020年中医执业医师技能考试失利的考生早做这个决定!

【免费直播】8月18日姜逸中医执业/助理医师笔试应试技巧

以上“2020年甘肃省中医执业医师医学综合笔试考试时间/考试地点安排表”的内容由医学教育网整理,如果对您有所帮助,可以分享给您的朋友和同学。

正保医学教育网
上医学教育网 做成功医学人
打开APP
全部评论(0打开APP查看全部 >
精品课程

中医执业-高效定制班

直播+录播 含班级服务

4180

查看详情
热点推荐:
0
0
0
评论
取消
复制链接,粘贴给您的好友

复制链接,在微信、QQ等聊天窗口即可将此信息分享给朋友
前往医学教育网APP查看,体验更佳!
取消 前往
您有一次专属抽奖机会
可优惠~
领取
优惠
注:具体优惠金额根据商品价格进行计算
恭喜您获得张优惠券!
去选课
已存入账户 可在【我的优惠券】中查看