中医执业医师

考试动态
复习指导

2024中医执业医师笔试知识点刷题:发病迅速,传变也较快的病邪是

2024中医执业医师考试时间越来越近。为了帮助考生们效率备考的基础程度更好安排备考计划,医学教育网针对各科目中的考点难点设计的强化训练,让你在平时复习的同时,更好地吸收和巩固相关知识点本篇要跟大家打卡的是:发病迅速,传变也较快的病邪是。

知识点1:

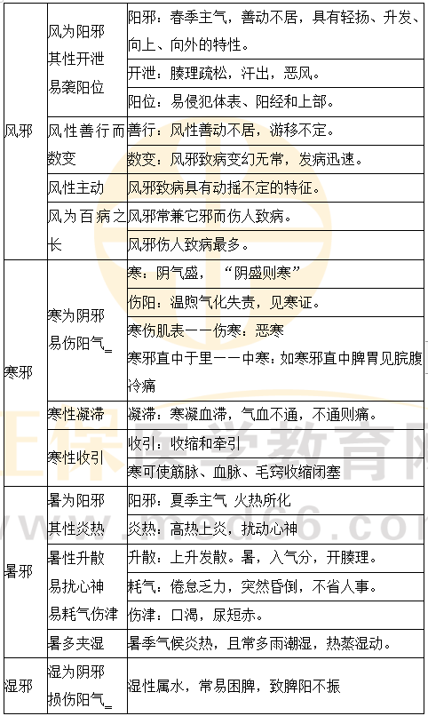
六淫的性质及致病特点

六淫的性质及致病特点1

六淫的性质及致病特点2

【练习题】2.发病迅速,传变也较快的病邪是

A.风邪

B.寒邪

C.暑邪

D.燥邪

E.火邪

【正确答案】A

【答案解析】风性善行而数变:善行指风性善动不居,游移不定。数变指风邪致病变幻无常,发病迅速。而且,以风邪为先导的外感病,一般发病急,传变也较快。

本题知识点:六淫的性质及致病特点

声明:本文为正保医学教育网原创整理,转载请注明来源正保医学教育网

利用碎片化时间,每天几分钟随时随地快速记忆考点、掌握答题技巧!备考抢分大作战,医考必胜!

还等什么?加入“医考爱打卡”,和所有医考生一起奋战吧!学习是一种习惯,让好习惯从今天开始!

医考生宝藏刷题神器如何拥有?

扫描下方二维码即可免费体验↓

备考专区:

【0.01元抢】2024年中医执业医师《技能备考全能包》高能内部资料+视频课程大放送!

【刷题神器】2024年中医执业医师“医考爱打卡”第三期更新上线!

【免费领取】2024年中医执业医师考试各科目精编考点汇总!把握关键考点!

【限时免费】2024中医执业医师<重要知识点思维导图>考生备考“搭子”!

正保医学教育网
上医学教育网 做成功医学人
打开APP
全部评论(0打开APP查看全部 >
精品课程

中医执业-高效定制班

直播+录播 含班级服务

4180

查看详情
热点推荐:
0
0
0
评论
取消
复制链接,粘贴给您的好友

复制链接,在微信、QQ等聊天窗口即可将此信息分享给朋友
前往医学教育网APP查看,体验更佳!
取消 前往
您有一次专属抽奖机会
可优惠~
领取
优惠
注:具体优惠金额根据商品价格进行计算
恭喜您获得张优惠券!
去选课
已存入账户 可在【我的优惠券】中查看