中医师承

考试动态
复习指导
资料领取
首页 > 中医师承 > 报名时间 > 正文

广东省揭阳市关于开展2024年传统医学师承和确有专长人员医师资格考核考试工作的通知

广东省揭阳市关于开展2024年传统医学师承和确有专长人员医师资格考核考试工作的通知已发布,请各县(市、区)卫生健康局于2024年3月26日前将初审符合报考传统医学师承和确有专长人员的报名申请表、证明材料等申报材料纸质版和电子版上报市卫生健康局中医科。医学教育网小编为大家整理如下通知:

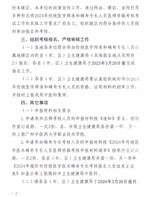
关于开展2024年传统医学师承和确有专长人员医师资格考核考试工作的通知

关于开展2024年传统医学师承和确有专长人员医师资格考核考试工作的通知1

关于开展2024年传统医学师承和确有专长人员医师资格考核考试工作的通知2

关于开展2024年传统医学师承和确有专长人员医师资格考核考试工作的通知3

附件下载:

关于开展2024年传统医学师承和确有专长人员医师资格考核考试工作的通知

广东省中医药局关于开展2024年传统医学师承和确有专长人员医师资格考核考试工作的通知

附件1:2024年传统医学师承和确有专长人员医师资格考核相关申报表格.zip

附件2:各县(市、区)具体报名地点.doc

251876

相关推荐:

全国2024年传统医学师承和确有专长人员考核报名通知汇总

以上为“广东省揭阳市关于开展2024年传统医学师承和确有专长人员医师资格考核考试工作的通知”全部内容,由医学教育网小编整理,更多信息请随时关注医学教育网!

正保医学教育网
上医学教育网 做成功医学人
打开APP
全部评论(0打开APP查看全部 >
精品课程

中医师承/确有专长无忧实验班

辅导课程

1280

查看详情
热点推荐:
0
0
0
评论
取消
复制链接,粘贴给您的好友

复制链接,在微信、QQ等聊天窗口即可将此信息分享给朋友
前往医学教育网APP查看,体验更佳!
取消 前往
您有一次专属抽奖机会
可优惠~
领取
优惠
注:具体优惠金额根据商品价格进行计算
恭喜您获得张优惠券!
去选课
已存入账户 可在【我的优惠券】中查看