中医师承

考试动态
复习指导
资料领取
首页 > 中医师承 > 报名时间 > 正文

瑶海区2020年传统医学出师考核和确有专长报名审核时间/地点

瑶海区2020年传统医学出师考核和确有专长报名审核时间/地点分别是什么?很多考生都在关注,医学教育网编辑为大家搜集整理瑶海区2020年传统医学出师考核和确有专长报名审核时间/地点信息如下:

瑶海区现场审核时间:2020年7月6日-17日

审核地点:郎溪路与长临路交口瑶海区公共卫生中心518室

联系电话:64496268

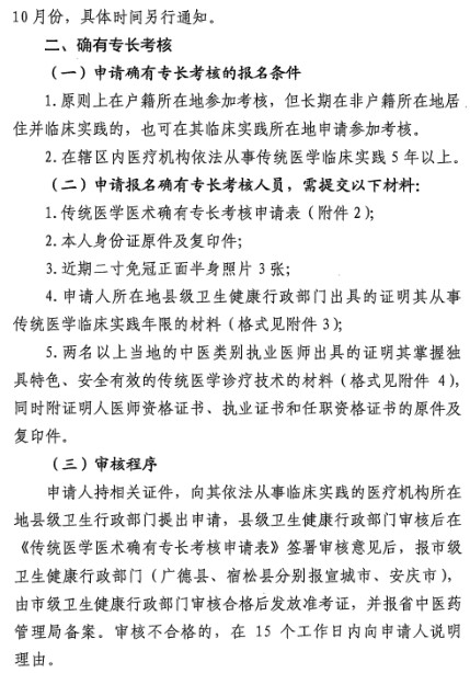
关于2020年安徽省传统医学出师考核和确有专长人员考核工作的通知(皖中医药服务秘2020-22号)

3

4

5

相关阅读:

安徽省各考区2020传统师承确有专长考试报名通知汇总

以上分享的内容,由医学教育网小编搜集整理,如果您觉得对您有所帮助,可以分享给朋友。想了解更多医学考试信息、复习资料、备考干货请关注医学教育网。

正保医学教育网
上医学教育网 做成功医学人
打开APP
精品课程

中医师承/确有专长无忧实验班

辅导课程

1280

查看详情
热点推荐:
取消
复制链接,粘贴给您的好友

复制链接,在微信、QQ等聊天窗口即可将此信息分享给朋友
前往医学教育网APP查看,体验更佳!
取消 前往
您有一次专属抽奖机会
可优惠~
领取
优惠
注:具体优惠金额根据商品价格进行计算
恭喜您获得张优惠券!
去选课
已存入账户 可在【我的优惠券】中查看