中医师承

考试动态
复习指导
资料领取
首页 > 中医师承 > 报名时间 > 正文

天台县2021年传统医学师承和确有专长考试现场审核地点及要求

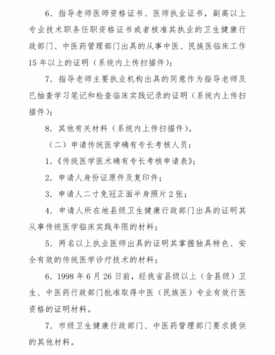
天台县2021年传统医学师承和确有专长考试现场审核地点及要求已发布,网上报名时间:2021年1月18日9:00-2月8日17:00。现场审核确认时间。2021年1月18日-2月8日(工作日)。天台县卫生健康局602室医政医管科,天台县2021年传统医学师承和确有专长考试现场审核地点及要求如下。天台县


附件下载:浙江省中医药管理局关于做好2021年传统医学师承和确有专长人员考核报名工作的通知.zip

相关阅读:浙江省中医药管理局2021年传统医学师承和确有专长考核通知

以上分享的内容,由医学教育网小编搜集整理,如果您觉得对您有所帮助,可以分享给朋友。想了解更多医学考试信息、复习资料、备考干货请关注医学教育网。

正保医学教育网
上医学教育网 做成功医学人
打开APP
全部评论(0打开APP查看全部 >
精品课程

中医师承/确有专长无忧实验班

辅导课程

1280

查看详情
热点推荐:
0
0
0
评论
取消
复制链接,粘贴给您的好友

复制链接,在微信、QQ等聊天窗口即可将此信息分享给朋友
前往医学教育网APP查看,体验更佳!
取消 前往
您有一次专属抽奖机会
可优惠~
领取
优惠
注:具体优惠金额根据商品价格进行计算
恭喜您获得张优惠券!
去选课
已存入账户 可在【我的优惠券】中查看