中医师承

考试动态
复习指导
资料领取
首页 > 中医师承 > 报名时间 > 正文

山东省2020年传统医学师承人员出师考核工作的通知鲁卫中医药字〔2020〕1号

山东省卫生健康委员会发布了《鲁卫中医药字〔2020〕1号山东省卫生健康委关于组织开展2020年全省传统医学师承人员出师考核工作的通知》,医学教育网小编相信很多考生都想知道,特地搜集整理了“山东省2020年传统医学师承人员出师考核工作的通知鲁卫中医药字〔2020〕1号”的内容,详情如下:

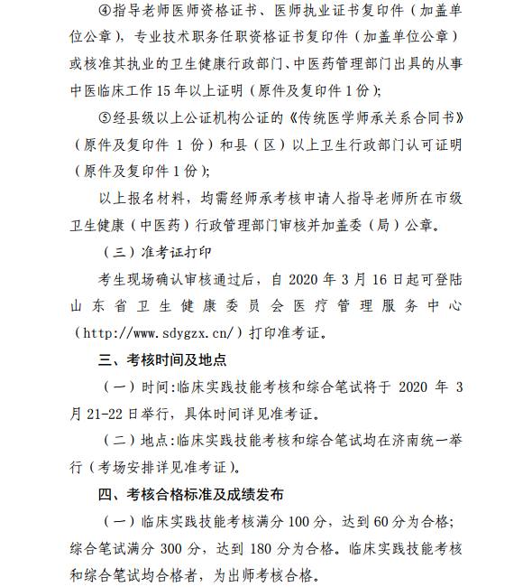
山东2020师承确有专长考试1

山东2020师承确有专长考试2

山东2020师承确有专长考试3

山东2020师承确有专长考试4

山东2020师承确有专长考试5

师承确有专长培训班

以上“山东省2020年传统医学师承人员出师考核工作的通知鲁卫中医药字〔2020〕1号”的内容由医学教育网搜集整理,想要了解更多传统医学师承和确有专长考核的政策咨询请关注医学教育网。

正保医学教育网
上医学教育网 做成功医学人
打开APP
全部评论(0打开APP查看全部 >
精品课程

中医师承/确有专长无忧实验班

辅导课程

1280

查看详情
热点推荐:
0
0
0
评论
取消
复制链接,粘贴给您的好友

复制链接,在微信、QQ等聊天窗口即可将此信息分享给朋友
前往医学教育网APP查看,体验更佳!
取消 前往
您有一次专属抽奖机会
可优惠~
领取
优惠
注:具体优惠金额根据商品价格进行计算
恭喜您获得张优惠券!
去选课
已存入账户 可在【我的优惠券】中查看