中医师承

考试动态
复习指导
资料领取
首页 > 中医师承 > 报名时间 > 正文

2020年舟山市定海区传统医学师承和确有专长人员考核报名工作开始了

2020年舟山市定海区传统医学师承和确有专长人员考核报名工作开始了!具体通知内容医学教育网整理如下:

舟山市定海区传统医学师承和确有专长考核

舟山市定海区传统医学师承确有专长考核报名

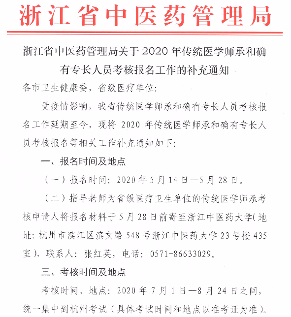
2020年浙江省传统医学师承和确有专长人员考核报名工作已恢复

2019年浙江传统医学师承和确有专长考核实践技能合格人员名单

“2020年舟山市定海区传统医学师承和确有专长人员考核报名工作开始了”文章医学教育网小编搜集整理,更多医考信息、备考资料、模拟试题请关注医学教育网。

正保医学教育网
上医学教育网 做成功医学人
打开APP
全部评论(0打开APP查看全部 >
精品课程

中医师承/确有专长无忧实验班

辅导课程

1280

查看详情
热点推荐:
0
0
0
评论
取消
复制链接,粘贴给您的好友

复制链接,在微信、QQ等聊天窗口即可将此信息分享给朋友
前往医学教育网APP查看,体验更佳!
取消 前往
您有一次专属抽奖机会
可优惠~
领取
优惠
注:具体优惠金额根据商品价格进行计算
恭喜您获得张优惠券!
去选课
已存入账户 可在【我的优惠券】中查看