中医师承

考试动态
复习指导
资料领取
首页 > 中医师承 > 广东 > 正文

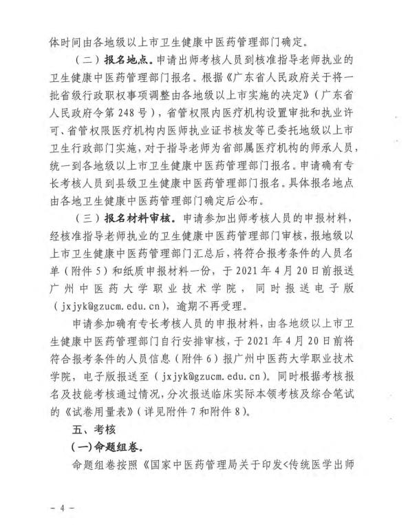
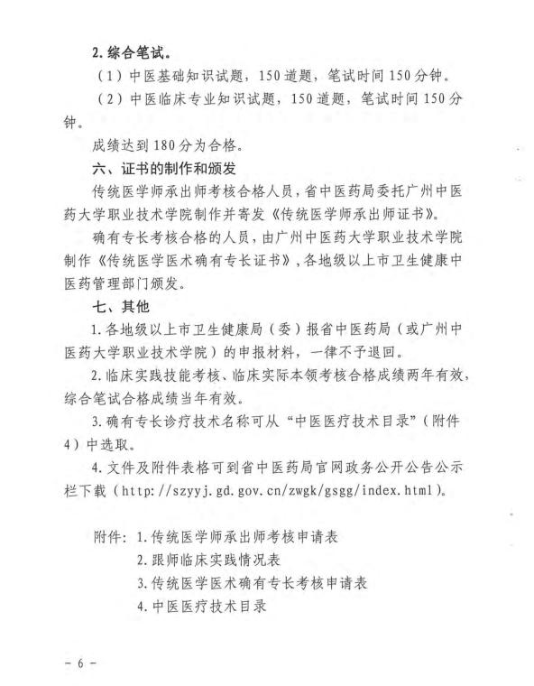
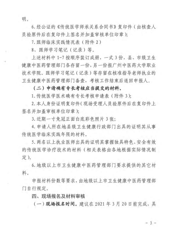
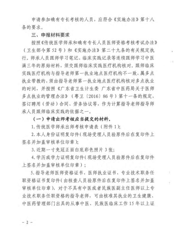
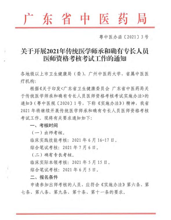
梅州市兴宁市2021年传统医学师承和确有专长人员医师资格考核考试工作的通知

梅州市兴宁市2021年传统医学师承和确有专长人员医师资格考核考试工作的通知已发布,医学教育网编辑为您整理梅州市兴宁市2021年传统医学师承和确有专长人员医师资格考核考试报名及审核相关事宜如下。

小手动图

2021年传统师承/确有专长考试报名指导微信群

dianxiao:2021师承报名指导微信群

梅州市兴宁市

1.jpg

2.jpg

3.jpg

4.jpg

5.jpg

6.jpg

7.jpg

附件1.关于开展2021年传统医学师承和确有专长人员医师资格考核考试工作的通知.pdf

附件2.传统医学确有专长人员诊疗技术证明资料表.docx

相关阅读:

广东省各市区2021年传统医学师承和确有专长考试报名通知汇总

全国2021年传统医学师承和确有专长人员考核报名通知汇总

以上分享的“梅州市兴宁市2021年传统医学师承和确有专长人员医师资格考核考试工作的通知”内容,由医学教育网小编搜集整理,如果您觉得对您有所帮助,可以分享给朋友。想了解更多医学考试信息、复习资料、备考干货请关注医学教育网。

正保医学教育网
上医学教育网 做成功医学人
打开APP
全部评论(0打开APP查看全部 >
精品课程

中医师承/确有专长无忧实验班

辅导课程

1280

查看详情
热点推荐:
0
0
0
评论
取消
复制链接,粘贴给您的好友

复制链接,在微信、QQ等聊天窗口即可将此信息分享给朋友
前往医学教育网APP查看,体验更佳!
取消 前往
您有一次专属抽奖机会
可优惠~
领取
优惠
注:具体优惠金额根据商品价格进行计算
恭喜您获得张优惠券!
去选课
已存入账户 可在【我的优惠券】中查看