中医师承

考试动态
复习指导
资料领取
首页 > 中医师承 > 考试时间 > 正文

广州市2021年传统医学师承和确有专长考试时间安排/合格标准

广州市卫生健康局关于开展2021年传统医学师承和确有专长人员医师资格考核工作的通知已发布,广州市2021年传统医学师承和确有专长考试时间安排/合格标准大家都在关注,医学教育网编辑为您整理相关内容如下。

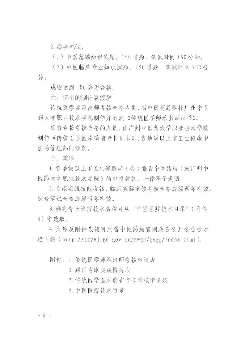
广州市卫生健康委转发关于开展2021年传统医学师承和确有专长人员医师资格考核考试工作的通知_02

广州市卫生健康委转发关于开展2021年传统医学师承和确有专长人员医师资格考核考试工作的通知_03

广州市卫生健康委转发关于开展2021年传统医学师承和确有专长人员医师资格考核考试工作的通知_04

广州市卫生健康委转发关于开展2021年传统医学师承和确有专长人员医师资格考核考试工作的通知_05

广州市卫生健康委转发关于开展2021年传统医学师承和确有专长人员医师资格考核考试工作的通知_06

广州市卫生健康委转发关于开展2021年传统医学师承和确有专长人员医师资格考核考试工作的通知_07

广州市卫生健康委转发关于开展2021年传统医学师承和确有专长人员医师资格考核考试工作的通知_08

查看完整版通知:

广州市卫生健康委转发关于开展2021年传统医学师承和确有专长人员医师资格考核考试工作的通知

相关阅读:

广东省2021年传统医学师承和确有专长考试报名材料表汇总

广东省2021年传统医学师承和确有专长人员医师资格考核考试通知

全国2021年传统医学师承和确有专长人员考核报名通知汇总

以上分享的“广州市2021年传统医学师承和确有专长考试时间安排/合格标准”内容,由医学教育网小编搜集整理,如果您觉得对您有所帮助,可以分享给朋友。想了解更多医学考试信息、复习资料、备考干货请关注医学教育网。

正保医学教育网
上医学教育网 做成功医学人
打开APP
全部评论(0打开APP查看全部 >
精品课程

中医师承/确有专长无忧实验班

辅导课程

1280

查看详情
热点推荐:
0
0
0
评论
取消
复制链接,粘贴给您的好友

复制链接,在微信、QQ等聊天窗口即可将此信息分享给朋友
前往医学教育网APP查看,体验更佳!
取消 前往
您有一次专属抽奖机会
可优惠~
领取
优惠
注:具体优惠金额根据商品价格进行计算
恭喜您获得张优惠券!
去选课
已存入账户 可在【我的优惠券】中查看